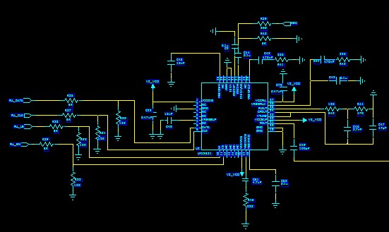
之前合作伙伴公司一块大尺寸PCB板(标记A板) LMX2531能够正常工作(跳频输出,900Mhz附近)。我只将layout尺寸改小(标记B板),现发现LMX2531不能正常工作。原理图和程序都是查考A板的,没有做任何修改。 做了如下实验:
1:VCO电源管教由TMS79630单独供电,2.8V没有问题。万用表测试电源4个管脚均正常。
2:MCU程序down到A板能够工作(说明驱动没有问题),同时将A板的LMX2531与B板互换,B板问题依旧。
3:原理图中的一些值与datasheet有出入,0.22ohm阻值比较难找,另外Vtune/cpout管脚的值参考A板的原理图(不能够确保A板实际贴片的值是否有修改)。
原理图&PCB 如下:
