最近我在用TUSB2046的芯片做一个USB HUB的电路,工作模式为总线供电。将设备与计算机连接后总是提示“unknow device"。想请教是什么原因?是需要安装驱动吗?可我在网上找了USB通用驱动,安装后仍然如此。请指教。谢谢。
This thread has been locked.
If you have a related question, please click the "Ask a related question" button in the top right corner. The newly created question will be automatically linked to this question.
最近我在用TUSB2046的芯片做一个USB HUB的电路,工作模式为总线供电。将设备与计算机连接后总是提示“unknow device"。想请教是什么原因?是需要安装驱动吗?可我在网上找了USB通用驱动,安装后仍然如此。请指教。谢谢。
你好,看起来是由于晶振停振了,你把匹配电容换成10-15p的试试看,检查好电源确保正常供电
您好!
谢谢您百忙中的回复!
针对您说的,我用10PF和15PF分别试了一下,现象依旧。然后我发现可能是示波器的操作不当,当我把示波器一直接在XTAL1脚上,6MHz的时钟是正常的,但如果接在XTAL2脚上的话,则会出现开机瞬间有信号然后即停振的现象。电源我是直接USB总线供电的,测试结果是电源电压为3.29V。
请问还有什么情况可能导致该种现象?
谢谢!
你好,我看你的上电复位电阻用的是22欧姆,不知道你的板子上是不是使用的这个电阻,这样的话你算一下加上你具体采用的电容值,看看低电平时间是否满足大于100us,小于100us芯片是不能正常复位的
谢谢Carter Liu的答复!
关于复位电路的时间长度,我先后用0.1uF、1uF、4.7uF、10uF试过,电阻是24欧姆的,时间长度的计算值分别是:2.4us、24us、2.4us、2.4us、112.8us、240us,但结果都一个样。不知道还有什么更好的建议没有?谢谢!
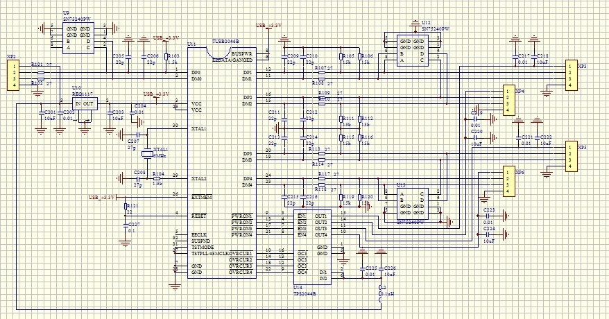
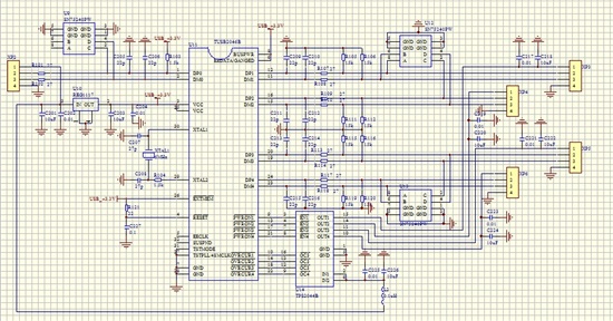
另外你也可以试试先把75240去掉试试,这里给出一个参考设计,你可以参考一下

你好!
我的75240本来就没有焊接,而且我现在把输出的四路电阻电容也全部拆除了,可还是不能识别出来。真是杯具了。极其郁闷。