是不是CLK/DATA干扰导致?写的时序肯定没有问题,测试过的,不知道为什么会寄存器乱掉,请指导,多谢·
This thread has been locked.
If you have a related question, please click the "Ask a related question" button in the top right corner. The newly created question will be automatically linked to this question.
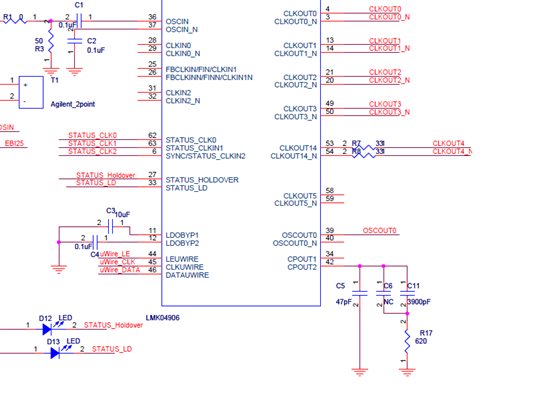
从图上看,布线的确不是很好。
你现在uwire通信速率是多少?可以把速率降低试试,看有无变化。
周期大概是10us,用的是codeloader工具进行写操作的
而且我现在PLL2锁不上,这个和我的布线有关系吗?除了和PDCP2电源、CPOUT滤波、输入OSC指标有关系,其他还有哪些会影响到锁定?