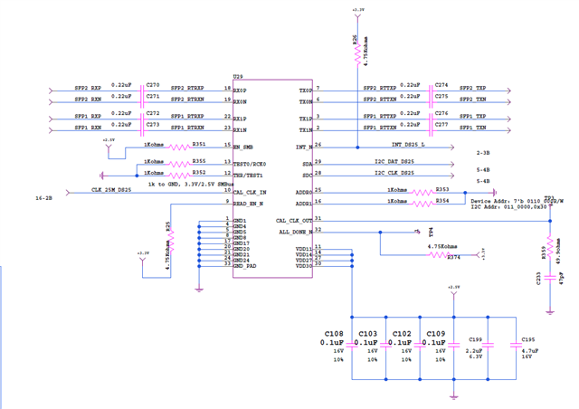
Part Number: DS250DF230
1.STM32F4配置此芯片,SMBUS不通,无法访问寄存器
2.访问0xef,0xfc,0xf3,0xff,0xf0,0xf1都无数据
3.芯片在TI官网下单买的
4.我们做过测试,把en-smb信号悬空,READ_EN_N(主模式),上电时钟(SDC)和数据(SDA)无信号

This thread has been locked.
If you have a related question, please click the "Ask a related question" button in the top right corner. The newly created question will be automatically linked to this question.
Part Number: DS250DF230
1.STM32F4配置此芯片,SMBUS不通,无法访问寄存器
2.访问0xef,0xfc,0xf3,0xff,0xf0,0xf1都无数据
3.芯片在TI官网下单买的
4.我们做过测试,把en-smb信号悬空,READ_EN_N(主模式),上电时钟(SDC)和数据(SDA)无信号

您好,您是想通过STM32 配置DS250DF230是吗?这样的话,DS250DF230是作为从机模式的,需要配置为slave mode。
如果DS250DF230读取外部EEPROM的数据,那么DS250DF230才作为主机,配置为master mode。
如果模式没问题的话,datasheet 8.4.2 SMBus Master Mode有详细介绍master mode下的guidelines,参考这个步骤进行配置。
另外,SDA和SCL都上拉了吧?电路图中没有看到上拉电阻到3.3V。