I2C总线采用双向线路在一条线路上传输和接收信号,因此仅用两条线就可以实现时钟和数据信号的传输。在许多应用中,控制器和外设是与总线隔离的,以避免干扰和有害电平。传统隔离是采用分立的LED和光电二极管的光电耦合方法实现的,但这比较复杂且成本较高。I2C隔离传统上是使用4个光耦和一个特殊的缓冲器来实现,这是一种昂贵的,尺寸大的解决方案。
ISO1540 和 ISO1541 是与 I2C 接口兼容的低功耗、双向隔离器。 这些器件使用一个采用 TI 电容隔离技术的二氧化硅 (SiO2) 隔栅将它们的逻辑输入和输出缓冲器隔离开来。 当与隔离电源配合使用时,这些器件可阻止高电压、隔离接地,并防止噪声电流进入本地接地并干扰或损坏敏感电路。
与光电耦合器相比较,这个隔离技术提供针对功能、性能、尺寸、和功耗优势。 ISO1540 和 ISO1541 启用一个完全隔离的小尺寸规格 I2C 接口。
ISO1540 有两个用于时钟和数据线路的隔离式双向通道,而 ISO1541 有一个双向数据通道和一个单向时钟通道。 ISO1541 在具有一个单主器件的应用中非常实用,而 ISO1540 非常适合于多主器件应用。
通过将端 1 低电平输出电压偏移至一个大于端 1 高电平输入电压值,从而防止一个内部逻辑锁存(会出现在标准数字隔离器中)来在这些器件内实现隔离式双向通信
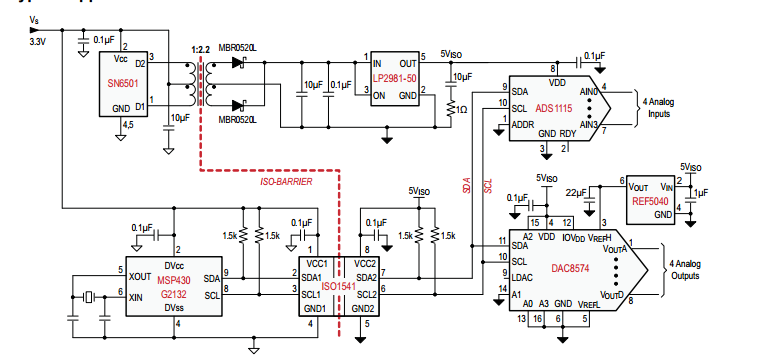
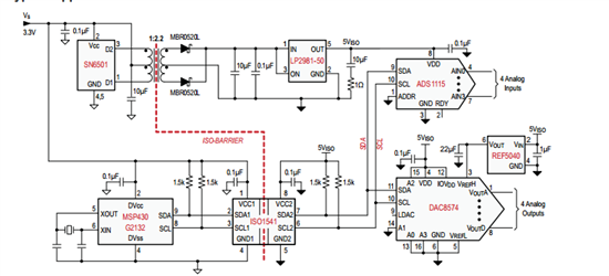
ISO1541与MCU的连接如下图,操作接口时,和一般操作I2C一样操作即可,把ISO1541看做一个隔离的缓冲器件即可。
