Part Number: PCA9534A



问题现象:
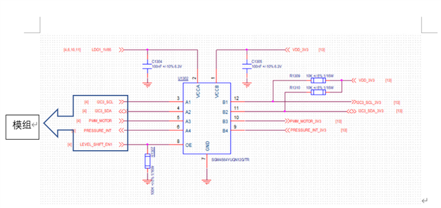
- 软件通过IIC读取不到设备;
- 在如上原理图,R18 R19的IIC入口前(取掉电阻)测量IIC波形OK;
但是加上R18 R19(扩展芯片接入后),IIC波形异常,读取不到设备;

This thread has been locked.
If you have a related question, please click the "Ask a related question" button in the top right corner. The newly created question will be automatically linked to this question.