各位好,
我在使用TCAN1043时遇到一个问题,我们新回来的PCBA,还没有烧程序,上电后后测的INH一直拉低,1043的PIN10能测到24.13V的电压
图纸如下
请帮忙看下时什么问题会导致INH一直低,
谢谢。
This thread has been locked.
If you have a related question, please click the "Ask a related question" button in the top right corner. The newly created question will be automatically linked to this question.
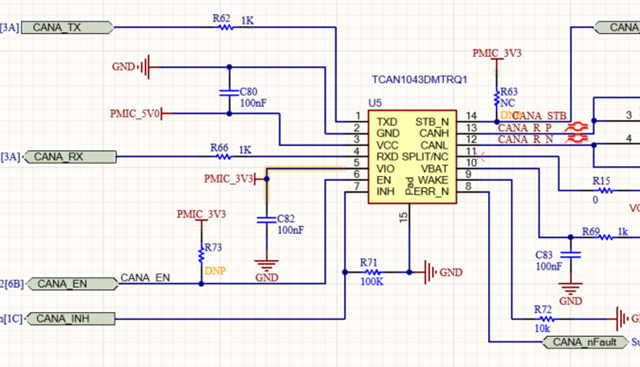
各位好,
我在使用TCAN1043时遇到一个问题,我们新回来的PCBA,还没有烧程序,上电后后测的INH一直拉低,1043的PIN10能测到24.13V的电压
图纸如下
请帮忙看下时什么问题会导致INH一直低,
谢谢。
您好,在上电开始Vsup电压还未起来之前,INH为低电平是正常的。看下上电时序,在Vsup上电还未完全起来之前,INH一直是低电平,只有当Vsup电压起来至稳定,INH才会拉高。您可以用示波器按照这样测一下上电时序,看INH是否正常。

多谢,问题已解决,是我们二级电源没工作,导致1043的VIO和VCC一直为0,使得INH拉高一下后又再次拉低