This thread has been locked.

If you have a related question, please click the "Ask a related question" button in the top right corner. The newly created question will be automatically linked to this question.

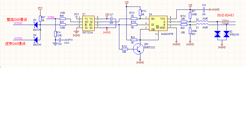
RS232隔离芯片

Other Parts Discussed in Thread: ISO3088

TI 有没有像ISO3088(隔离式RS485收发器)这样RS232芯片啊,5V供电的