This thread has been locked.

If you have a related question, please click the "Ask a related question" button in the top right corner. The newly created question will be automatically linked to this question.

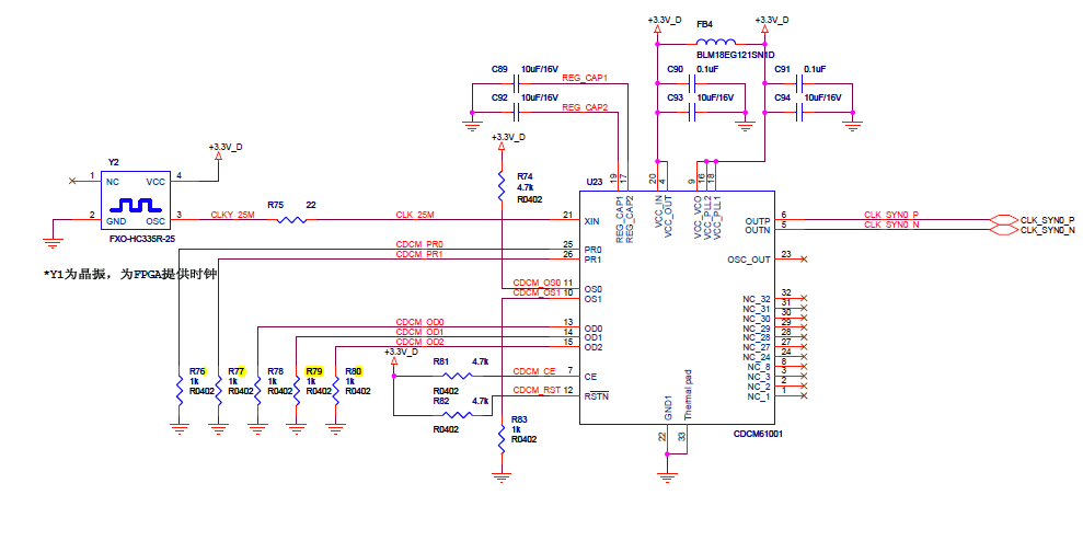
CDCM61001为啥不能输出时钟吗?

Other Parts Discussed in Thread: CDCM61001

在板上采用CDCM61001输入25MhZ输出125MHz供xilinx的GTP做时钟,但是发现CDCM61001没有时钟输出,有时钟输入。

具体的CDCM61001的原理图见附件,说明:

  1、设计有点问题,就是模拟电源直接接到数字电源上了;

  2、描黄的几个电阻是不焊接的;

疑问:1、模拟电源直接接到数字电源能让CDCM61001完全没有时钟输出,查了一下手册,手册上对模拟电源只有一个电压范围要求,应该没有提抖动的要求,那输出时钟是不好,但不会没有输出啊?

            2、请帮忙看一下是否还有哪里没有设计好了?

    谢谢!!!