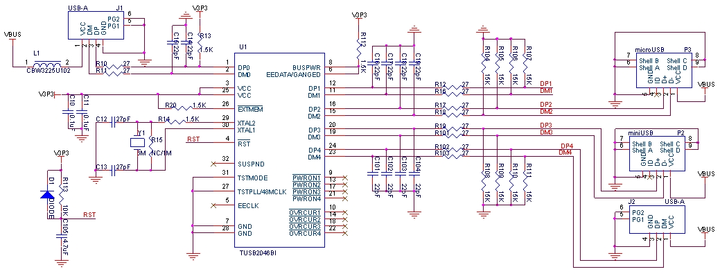
TUSB2046bi,应用上有两个模式BUS Powered hub 和self powered hub,两个模式通过BUSPWR引脚进行选择,并且不能动态选择模式。请问这两个模式有什么区别吗?
如果接线上我使用BUS Powered hub,但同时外部也有移动电源供电,会不会有问题?
例如我们有1个upstream Port,4个downstream Port,所有VBUS连接在一起,没有做过流保护,由前端upstream Port Vbus给后端4个downstream Port供电;由于前端跟upstream Port的主机只有一个USB接口(兼任电源充电),这边设计希望后端4个downstream Port的任意一个都可以给前端主机充电。即在BUS Powered hub设计的情况下,也可能会引入外部电源,请问这个设计是否会存在问题?感谢!
