Part Number: TLIN1021-Q1
你好,
LIN通讯如下图所示,输入端口部分LIN的参考地为GND2;如果12V进行EMI共模滤波设计,TLIN1021-Q1供电使用滤波后的12V和GND;
LIN信号直连到TLIN1021-Q1,那么地信号会出现不连续(GND2和GND通过电感)
此种状况会出现LIN的信号完整性问题,比如BCI测试会出现LIN信号丢失;
该如何解决,谢谢
This thread has been locked.
If you have a related question, please click the "Ask a related question" button in the top right corner. The newly created question will be automatically linked to this question.
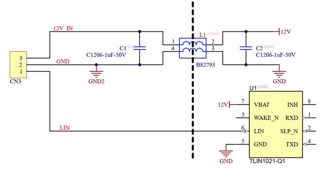
Part Number: TLIN1021-Q1
你好,
LIN通讯如下图所示,输入端口部分LIN的参考地为GND2;如果12V进行EMI共模滤波设计,TLIN1021-Q1供电使用滤波后的12V和GND;
LIN信号直连到TLIN1021-Q1,那么地信号会出现不连续(GND2和GND通过电感)
此种状况会出现LIN的信号完整性问题,比如BCI测试会出现LIN信号丢失;
该如何解决,谢谢
很抱歉我们这边没有找到解决办法,我看到您在E2E英文论坛也咨询了相同的问题,也请您等待E2E英文论坛的回复,看那边是否有解决办法:
这边不建议您采用共模电感给12V滤波,建议您考虑其他的滤波方法,或参考TLIN1021 EVM 用户指南 (Rev. A) 中的原理图:
