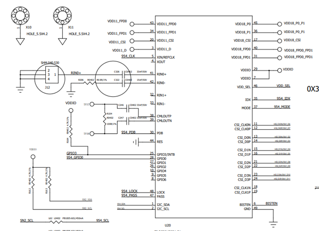
请教一下,954这边配置的是RAW10 8BIT 高八位模式。也就是0X6D 写0x7F 0X70写0X1E 0X7C 写0x80.有图像输出,但是图像输出异常。这种可能和哪些因素有关

This thread has been locked.
If you have a related question, please click the "Ask a related question" button in the top right corner. The newly created question will be automatically linked to this question.
请教一下,954这边配置的是RAW10 8BIT 高八位模式。也就是0X6D 写0x7F 0X70写0X1E 0X7C 写0x80.有图像输出,但是图像输出异常。这种可能和哪些因素有关

这个0x70 这个RAW10 DT有详细的介绍说明吗
您指的CSI data format的具体配置吗?我这边没有,可以网上看下CSI的具体协议中的数据格式的介绍。
目前视频显示的前提下,是否能lock? 有没有读取下状态寄存器看是否有哪些报错?
我认为可以先使用test pattern验证下显示是否正常。
寄存器0x02这里好像是配错了。
0x02这里配置的是0x33, block size为3,那应该是RAW12 bit格式。
您上面提到是YUV422,这里应该0x02 配置为0x34,您再验证下。

非常高兴您的问题得以解决,看来问题出现在MODE 引脚的配置和寄存器的配置冲突了。
如果引脚MODE配置有误的话,那么可通过寄存器进行覆盖,933的0x05 bit5=1.通过0x05 bit0 去配置正确的数据格式,enable 10bit mode。