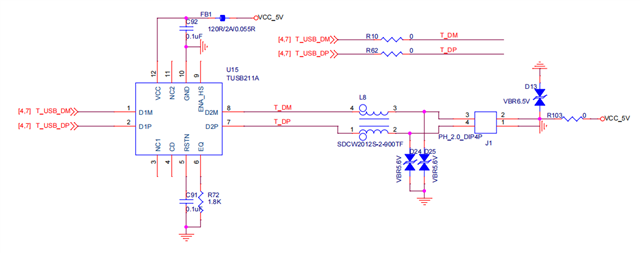
Part Number: TUSB211A
问题:
这种放大器芯片,一般布置在哪里比较合适,比如我的控制器需要连到TBOX的USB接口,把TBOX当网卡用,TBOX提供上网通道,目前这个放大器是布置在我的控制器端,这样是否会有问题?
原理图设计如下图:

PCB layout部分如下图:

This thread has been locked.
If you have a related question, please click the "Ask a related question" button in the top right corner. The newly created question will be automatically linked to this question.
您好,
TUSB211A是USB redriver,旨在补偿传输通道中的信号损耗, 放置在较长传输路径后面即可,具体请参考数据手册“Figure 8-2” 的连接方法。
设计电路请参考数据手册中“8.2 Typical Application”所示。
TUSB211A USB 2.0 480-Mbps High-Speed Signal Conditioner datasheet