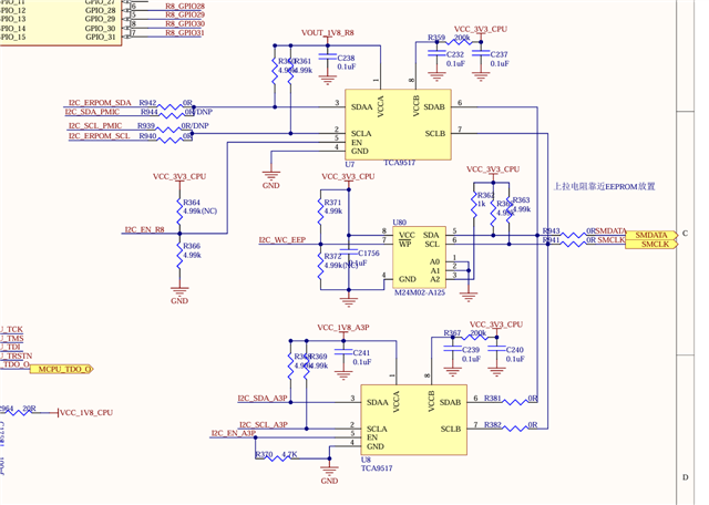
我在用TCA9517-Q1没有注意到PORT B不可以接在一起,现在我把R381和R382去掉了,目前PORT B只接到了EEPROM。可以PORT B现在还是没有输出,一直保持高电平(port a 有电平变化)。这个是为什么 我的电路还有其他的问题吗?有没有可能PORT B接在一起造成TCA9517-Q1损坏了,可以详细解释一下TCA9517-Q1不能接在一起的原因吗?

This thread has been locked.
If you have a related question, please click the "Ask a related question" button in the top right corner. The newly created question will be automatically linked to this question.
我在用TCA9517-Q1没有注意到PORT B不可以接在一起,现在我把R381和R382去掉了,目前PORT B只接到了EEPROM。可以PORT B现在还是没有输出,一直保持高电平(port a 有电平变化)。这个是为什么 我的电路还有其他的问题吗?有没有可能PORT B接在一起造成TCA9517-Q1损坏了,可以详细解释一下TCA9517-Q1不能接在一起的原因吗?

您好,

您的设计中,好像是多个I2C主机,只有EEPROM(M24M02) 是I2C设备,还有其他设备吗?建议您参考书数据手册“图 10-2 ”连接方式。