Other Parts Discussed in Thread: ISO5500EVM
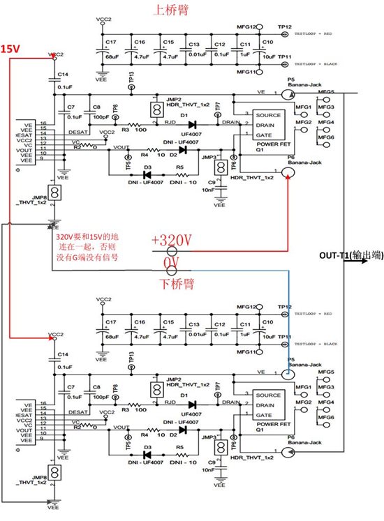
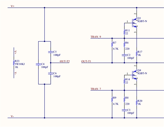
我在用ISO5500开发板的时候,用两块ISO500开发板做半桥驱动,我发现在上桥臂的IGBT的D端和S端的电压很大,在图中就是Q1的D和S端的电压很大,v+和v-是320的电压,而OUT-T1的输出电压只是在0V到25V的方波,不知道为什么?请大侠们解释下。
图中的R17和R20都没有,就是短路线短接的。ISO5500的15V供电电压的地是和V-连接的,否则ISO5500的G端没有波形。
This thread has been locked.
If you have a related question, please click the "Ask a related question" button in the top right corner. The newly created question will be automatically linked to this question.
Other Parts Discussed in Thread: ISO5500EVM
我在用ISO5500开发板的时候,用两块ISO500开发板做半桥驱动,我发现在上桥臂的IGBT的D端和S端的电压很大,在图中就是Q1的D和S端的电压很大,v+和v-是320的电压,而OUT-T1的输出电压只是在0V到25V的方波,不知道为什么?请大侠们解释下。
图中的R17和R20都没有,就是短路线短接的。ISO5500的15V供电电压的地是和V-连接的,否则ISO5500的G端没有波形。
你提到的reset连接问题,ISO5500的数据手册里有介绍说,当FAULT有效时,使用reset来进行复位。 并且内部有failsafe电路,不像我们平时的reset开机需要reset一个由低到高的变化过程。当ISO5500正常工作时,即使给reset一个低电平,也不会影响它的输出。所以EVM里接了一个jumper,需要的时候进行拉低即可。
独立的两个15V,必须完全独立。烧芯片就是这个原因。而且还有一个需要注意就是15V的地需要连接到IGBT的S端,否则没有波形。
那H桥怎么办?H桥两下桥臂参考电压相同的,即使用两个开关电源都没法彻底分开。