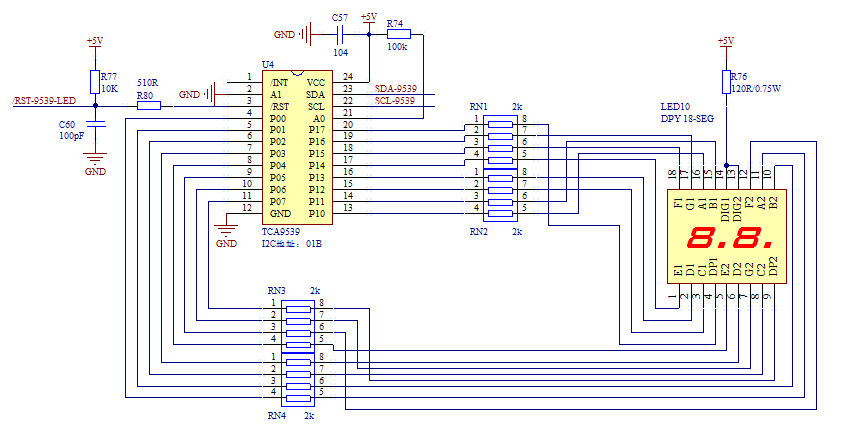
如图所用的TCA9539无法正常工作。通过I2C总线将P0和P1均置低,数码管无法点亮,且TCA9539的P0和P1口电压为3.7V。反复调节与数码管串联的电阻均无效果。
This thread has been locked.
If you have a related question, please click the "Ask a related question" button in the top right corner. The newly created question will be automatically linked to this question.
如图所用的TCA9539无法正常工作。通过I2C总线将P0和P1均置低,数码管无法点亮,且TCA9539的P0和P1口电压为3.7V。反复调节与数码管串联的电阻均无效果。
A1接GND,A0接Vcc,那么7位从机地址为1110101,地址应该为EAh,怎么是01B?
另外,INT是OD输出,需要上拉到Vcc,最好不要悬空。
TCA9539作为输出使用,不会用到INT,所以悬空。请如题帮我解决现有问题。