This thread has been locked.
If you have a related question, please click the "Ask a related question" button in the top right corner. The newly created question will be automatically linked to this question.
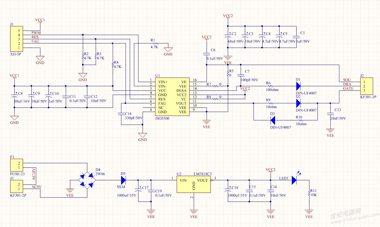
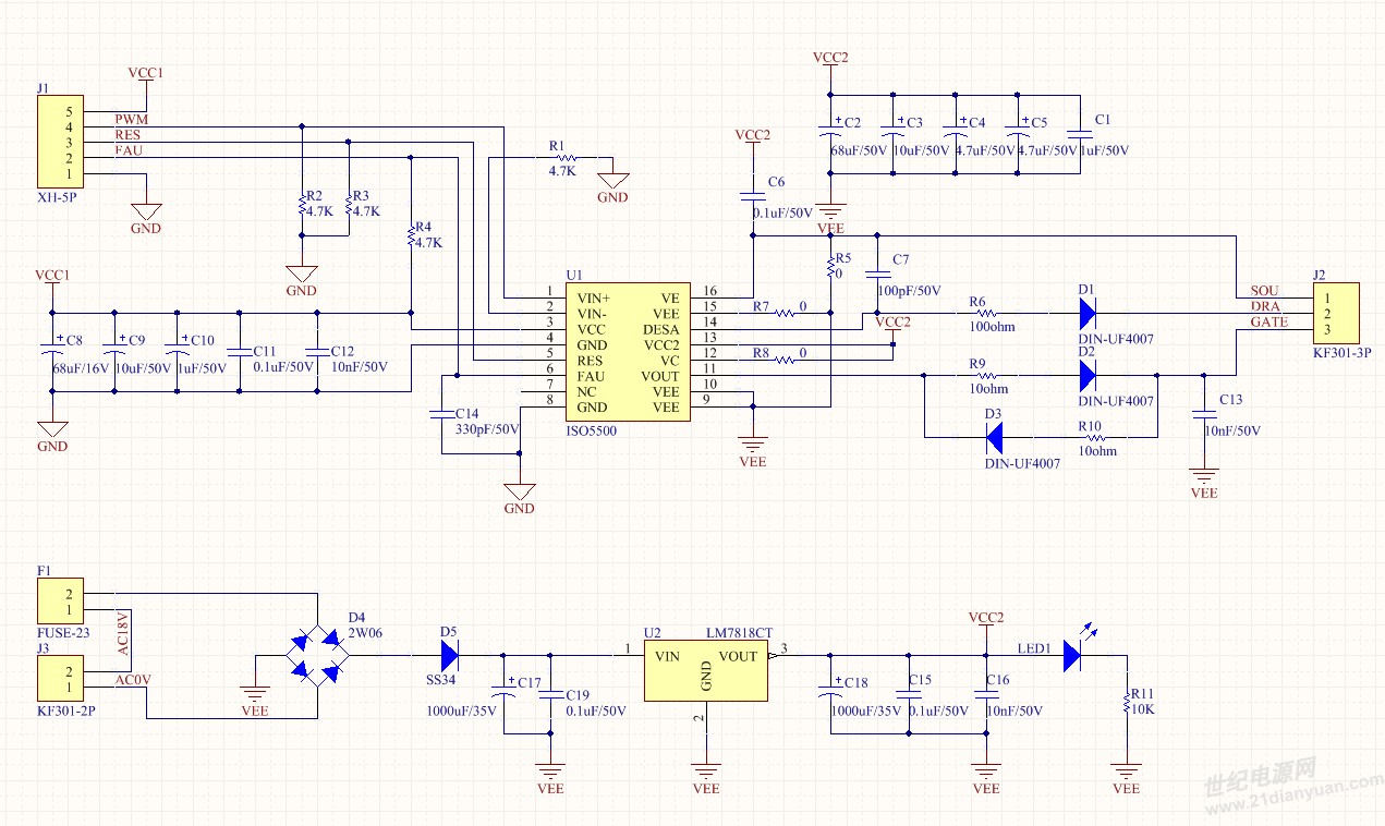
栅极电阻为22欧姆,因为手册上栅极驱动能力为2A,我加的电压为VCC2-VEE是25V,VE - VEE 是10V,产生的驱动电压为-10V 到 + 15V的电压,所以电阻最小为25V/2A = 12.5欧姆,所以换成了22欧姆,不知道这样计算对不对。
这个图是在IGBT的GS端并了一个0.01uf电容和10电阻,波形好了一点,但是IGBT发热依然严重,达到100度。电流才5A,IGBT的驱动能力为40A。
供电电压有变化,将R5换成0.1uf电容,VE-VEE加10V电压,产生负压用,VCC2-VEE加25V电压,这样就会产生-10V至+15v波形。
上下桥各一个ISO5500,黄色的是下桥的驱动线,蓝色的D端的高电压。