This thread has been locked.

If you have a related question, please click the "Ask a related question" button in the top right corner. The newly created question will be automatically linked to this question.

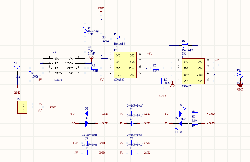
OPA820两级放大电路

Other Parts Discussed in Thread: OPA820

请问TI员工,我用OPA820设计两级放大电路,为什么到了输入20M,左右出现了这样扭曲的波形