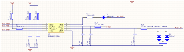
Part Number: TLIN1021-Q1

帮忙检查一下原理图是否正确,有问题请给出修改意见,谢谢!
This thread has been locked.
If you have a related question, please click the "Ask a related question" button in the top right corner. The newly created question will be automatically linked to this question.
您好,
2脚是EN脚,RXD TXD脚电容非必须。
其他请参考芯片数据手册 “Figure 10-1. Typical LIN Bus”中RESPONDER NODE的设计。
TLIN1021-Q1 Automotive Fault-Protected LIN Transceiver with Inhibit and Wake datasheet (Rev. D)