This thread has been locked.

If you have a related question, please click the "Ask a related question" button in the top right corner. The newly created question will be automatically linked to this question.

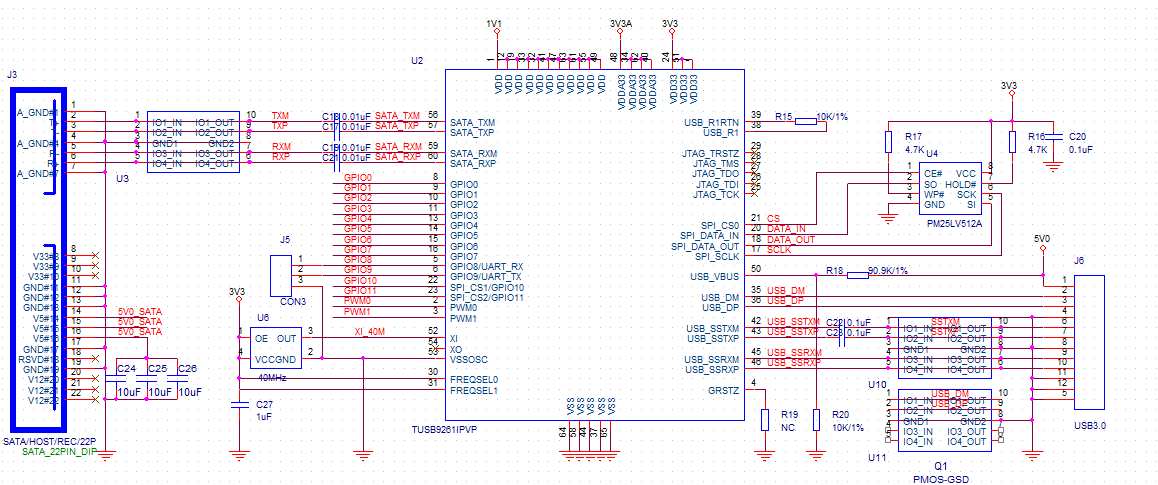
TUSB9261固件烧写问题!

Other Parts Discussed in Thread: TUSB9261

TUSB9261固件烧进去当时可以,重新拔插USB上电就不行了,有谁知道是那里的问题?附件带原理图