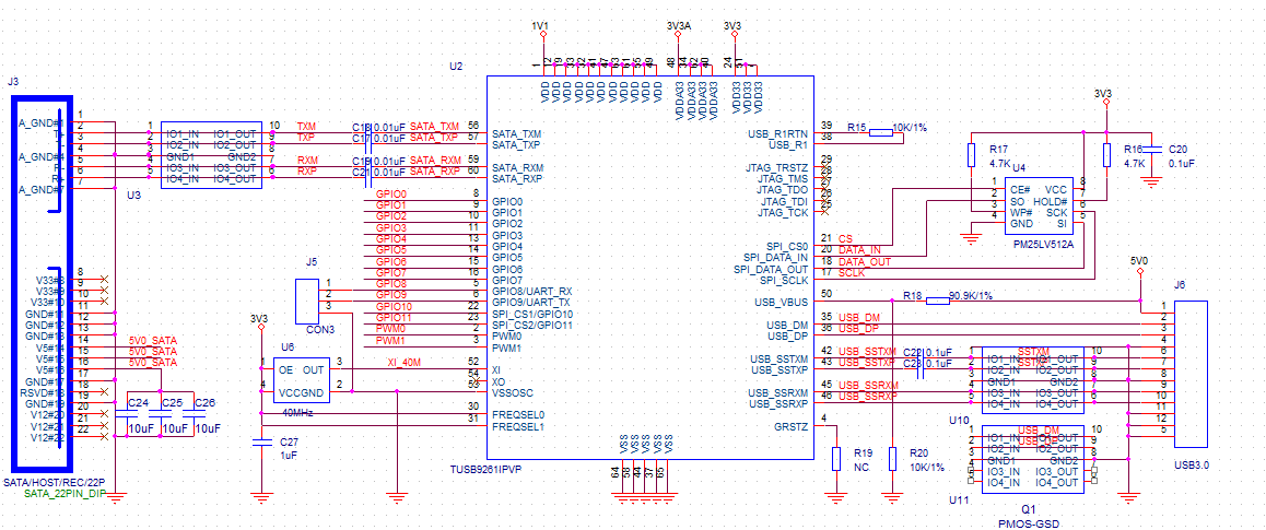
TUSB9261固件刚烧进去时 用,重新拔插USB就不能用了,再次烧写又可以用了,就是不能断电,断电了就要重新烧写固件(固件是默认的v1.05版本的),这样的问题有谁知道是哪里的问题,原理在附件里。
This thread has been locked.
If you have a related question, please click the "Ask a related question" button in the top right corner. The newly created question will be automatically linked to this question.
TUSB9261固件刚烧进去时 用,重新拔插USB就不能用了,再次烧写又可以用了,就是不能断电,断电了就要重新烧写固件(固件是默认的v1.05版本的),这样的问题有谁知道是哪里的问题,原理在附件里。