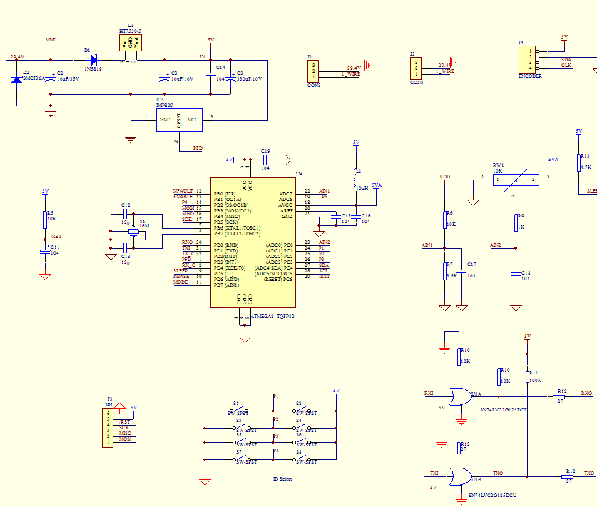
我现在用SN74LVC2G125DCU做总线驱动,将10个驱动板连在一起,现在发现很容易烧SN74LVC2G125DCU芯片.每次都是RX口被击穿。并且10个板上的SN74LVC2G125DCU RX口均被击穿。附上原理图,请帮忙分析原因
This thread has been locked.
If you have a related question, please click the "Ask a related question" button in the top right corner. The newly created question will be automatically linked to this question.
我现在用SN74LVC2G125DCU做总线驱动,将10个驱动板连在一起,现在发现很容易烧SN74LVC2G125DCU芯片.每次都是RX口被击穿。并且10个板上的SN74LVC2G125DCU RX口均被击穿。附上原理图,请帮忙分析原因