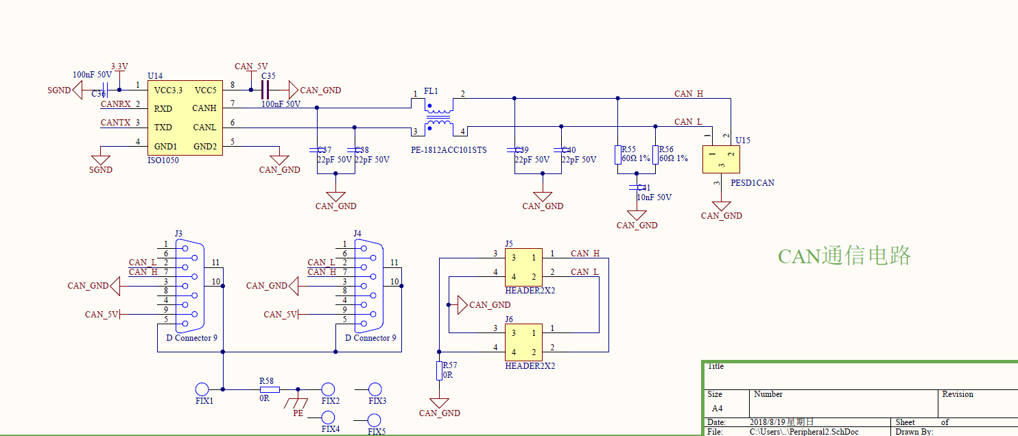
Part Number: ISO1050
ISO1050单独通信没有问题,加入到CAN总线后,它之后的CAN节点都不能正常通信,把它放入CAN总线最后节点,其他节点通信正常,它不能正常通信!
This thread has been locked.
If you have a related question, please click the "Ask a related question" button in the top right corner. The newly created question will be automatically linked to this question.
Part Number: ISO1050
ISO1050单独通信没有问题,加入到CAN总线后,它之后的CAN节点都不能正常通信,把它放入CAN总线最后节点,其他节点通信正常,它不能正常通信!