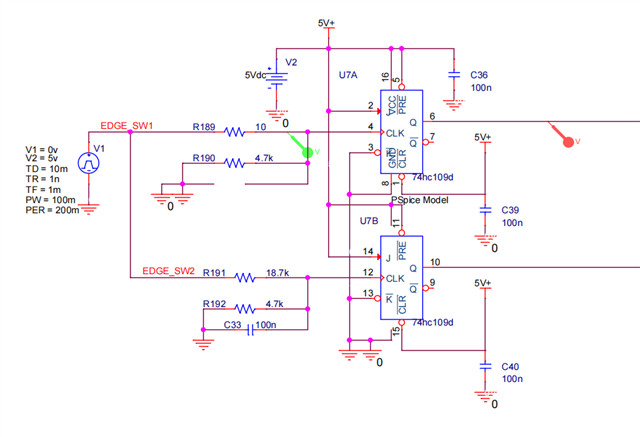
SN74HC109: The J K flip-flop fails to trigger the output.

Part Number: SN74HC109


The JK trigger is unable to trigger the output. The output is triggered by simulating an ascending edge on the CLK pin through the button. However, it is triggered when the button is pressed, and disappears when the button is released. It's quite similar to level-triggering?