Part Number: CD4013B
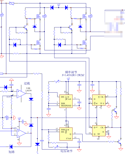
在该电路中出现CD4013的9、13输出PWM波形失效,保持高电平,导致输出电压无法调节,TI反馈说电路设计不符合要求,麻烦看看何处不符合TI使用要求。后续发现编带来料通过搭建简易电路测试,在未进行SMT的时候,来料已经出现了失效情况,概率6%以上
感谢您对TI产品的关注!已经收到了您的案例,调查需要些时间,感谢您的耐心等待。
您好
我想这就是你目前要做的事吧?那我觉得没问题。
你好,这个图片我看不到,我知道的是我们的设计是否会导致PWM波无输出的不良影响
你好,这是我们实测的波形图,麻烦帮我们看一下,第一张是典型故障现象,第二张有输出但是不稳定
最近这种故障情况突然频繁出现,之前没有出现过这种故障现象
能否在你的第二个波形中也添加12V信号?在第二个波形中,逻辑看起来是正确的,但12V可能存在问题。当两个晶体管都导通时,这个问题似乎会出现。仅为了验证逻辑,你可以尝试移除如下所示的电阻。