Part Number: CD4013B
在该电路中出现CD4013的9、13输出PWM波形失效,保持高电平,导致输出电压无法调节,TI反馈说
电路设计不符合要求,麻烦看看何处不符合T使用要求。
This thread has been locked.
If you have a related question, please click the "Ask a related question" button in the top right corner. The newly created question will be automatically linked to this question.
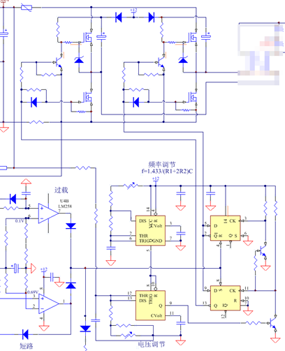
Part Number: CD4013B
在该电路中出现CD4013的9、13输出PWM波形失效,保持高电平,导致输出电压无法调节,TI反馈说
电路设计不符合要求,麻烦看看何处不符合T使用要求。