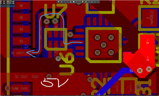
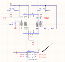
SN74LVC2G17芯片用来连接UART,但是CP2104输出3.4V(正常电压),经过SN74LVC2G17后在1Y引脚输出成了5V。。我后端电路没有焊接,担心电压太高击穿,不知道这个5V是怎么产生的,电路图如下,恳请大佬帮助,感谢!
其中3引脚输入是3.4V(也就是CP2104的UART输出),但是4引脚就成了5V(个别时候能看到从3.3V跳变到5V),6引脚3.4V,1引脚0V(这一路正常)
不知道是不是我1和4引脚后面的电路没有焊接的缘故,还请大佬们指正,电路耐压3.3V 这个4引脚5V也不敢焊
