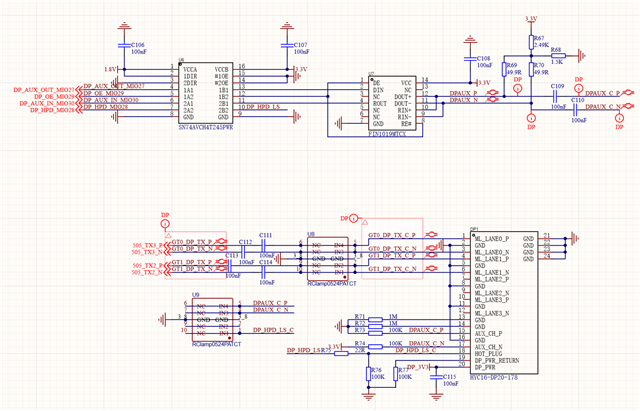
具体型号:SN74AVCH4T245PWR,异常通道为2B2,OE下拉使能,2DIR下拉,信号由2B2至2A2,原理图如下(参照xilinx zcu104,几乎一摸一样):

具体表现为:
1.当DP接口未插入时,芯片引脚7和10都为低电平,插入后分别为1.8V和3.3V,这是正常的;
2.这时拔掉DP接口,引脚10变为2.8V(当我把R76改为10K后,电压变成2.29V),引脚7为1.8V,这是异常的;
电压测量时的表现也很诡异,引脚10的电压测量表笔须在拔掉DP口前连接上,否则电压测量表笔在接触芯片引脚后,引脚7和10都变为低电平,随后DP屏幕被成功驱动;
引脚7的电压不管在DP接口拔出前还是后,电平都是1.8V;
做过的一些尝试,但都无果:
1.换了两次芯片
2.把核心板拿掉,相当于芯片引脚4-7悬空
望解答!!!
