请注意,本文内容源自机器翻译,可能存在语法或其它翻译错误,仅供参考。如需获取准确内容,请参阅链接中的英语原文或自行翻译。
器件型号:INA180-Q1 Thread 中讨论的其他器件: INA240
工具与软件:
尊敬的团队:
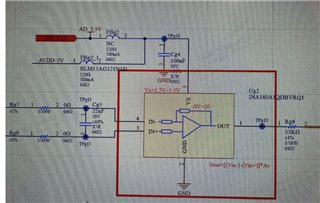
客户使用了 INA180-Q1、但 IN+引脚断开。 检查输入负压是否是原因。
这是波。 黄色是 SP_L、蓝色是 SN_L、橙色是 PN。

这是一个很棒的酒店。



请尽快帮助分析原因。
这是 BYD SOP 区域控制工程。 因此情况非常紧急。
谢谢!
BRS、
罗欣
This thread has been locked.
If you have a related question, please click the "Ask a related question" button in the top right corner. The newly created question will be automatically linked to this question.
超过绝对最大额定值的电压确实会损坏器件、尤其是当它们重复发生时。
波形中存在一些可见的尖峰、但这些尖峰是无害的(>−300mV)。 我想它们可以更大吗? 是否有可能线路被触摸(导致 ESD)、或者所有尖峰是否都来自负载开关?
IN 引脚具有连接到 GND 的钳位二极管、承受的电压不能超过5 mA。 您可以通过并联添加外部(肖特基)二极管来提高稳健性。 外部二极管和引脚之间的小电阻器(< 10 Ω)可确保大部分电流流经外部二极管;考虑增加 RG7/Rg9。