Other Parts Discussed in Thread: TLC27M2A, TLV9102
主题中讨论的其他器件: TLV9102
工具/软件:
您好、
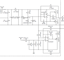
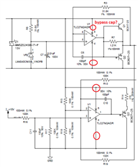
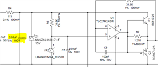
我们在其中一个应用中使用 TLC27M2AIDT。 我 在 CS 测试期间发现它存在问题、测试电压电平为10V、150kHz 至80MHz、 测试期间使用运算放大器输出更改其状态、在4个测试的电路板中观察到相同问题。
我们还做了一个实验 、用 ST Microelectronics MPN:TS27M2AIDT 中类似特性的运算放大器替换了运算放大器。 使用此 IC 不重复前面的观察结果。 我无法找到背后的实际原因。
您能帮助找到 导致此问题的不同之处吗
谢谢、
Mohan。





