https://e2e.ti.com/support/amplifiers-group/amplifiers/f/amplifiers-forum/1495901/opa2333-opa2333
器件型号:OPA2333主题中讨论的其他器件:OPA2188
工具/软件:
大家好。
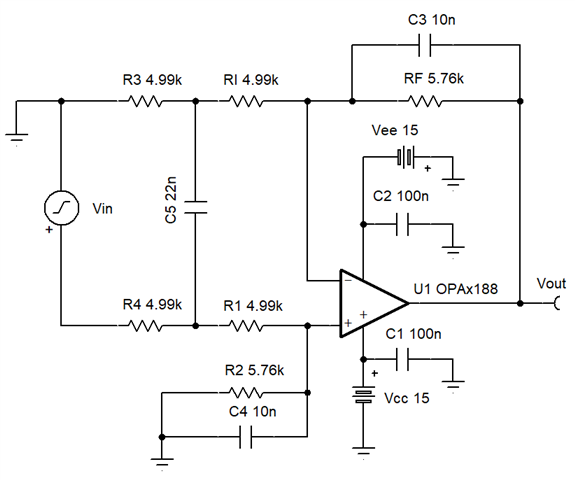
积分器的原理图如下,输入信号是罗斯柴尔德线圈的输出信号,如果你想减少输出信号在初始阶段的波动,并在很短的时间内实现稳定性,我可以问如何调整参数的值?

谢谢、
常春藤
This thread has been locked.
If you have a related question, please click the "Ask a related question" button in the top right corner. The newly created question will be automatically linked to this question.
https://e2e.ti.com/support/amplifiers-group/amplifiers/f/amplifiers-forum/1495901/opa2333-opa2333
器件型号:OPA2333工具/软件:
大家好。
积分器的原理图如下,输入信号是罗斯柴尔德线圈的输出信号,如果你想减少输出信号在初始阶段的波动,并在很短的时间内实现稳定性,我可以问如何调整参数的值?

谢谢、
常春藤