主题中讨论的其他器件: INA821、INA823、 OPA320、OPA323、LOG200、 PGA849、 OPA2388
工具/软件:
尊敬的团队:
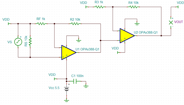
正在寻找一款 可用于可在1.8V 至5V 输入 VBUS 输入电压范围内运行的电流检测放大器的超低噪声、高带宽精密放大器。
计划在单电源配置中使用、请提供最合适的去安全运算放大器(一款高精度、低偏置电流器件)、并 采用具有4个电路的仪表放大器 IC 封装。
如果我们想在负电压(如-1V、-2V 等)下使用-VS 电源、而不是 GND、那么我们何时需要将它用于在单电源模式下进行高侧电流检测?
请 为此应用提供最合适的器件或建议。
注意:本应用将探讨上述器件型号、并 在创建新主题时添加该器件型号
此致、
Bharath








