工具/软件:
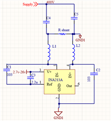
1.如下面的示意图所示、 最大供电电压(图中的红色圆圈)是多少? 我们可以 对电源使用400V 或600V 电压吗?

谢谢、
John
This thread has been locked.
If you have a related question, please click the "Ask a related question" button in the top right corner. The newly created question will be automatically linked to this question.
您好、John:
如前所述、数据表具有最大电压规格。 对于此器件、相对于 GND 引脚的最大电压为26V。 该信息可在数据表的绝对最大额定值表第5.1节:

如果您尝试在高电压下检测电流、我建议使用 TMCS112x 霍尔效应电流传感器: ti.com/tmcs
如果您有任何其他问题、请告诉我、
Levi DV
您好、John:
我将需要更多信息来确定这是否对您有用。 使用此设置能够检测的唯一信号是交流信号、它通过旁路电容器 C4来响应400V 线路上的瞬态负载。 这也会受到该器件低带宽的限制。 您能够感应的唯一信号是响应速度快于电源能够检测到的速度、并且比 INA213的带宽慢。
此外、这些信号通常很小、因此您可能无法感应到它们。 这将取决于负载瞬态的幅度。 增加分流电阻器的尺寸并增加增益可以改善这一点、但会降低您可以感测的带宽。
您可以使用我们的仿真模型来仿真此行为、并确定这是否对电源的响应特性有用: https://www.ti.com/lit/tsm/sbom327。要对此进行仿真、您需要输入电源的寄生特性以及旁路电容器 C4和 C5。
如果您尝试这样做、我建议对您的电路进行以下更改:
如果您对此有任何其他问题、
Levi DV
您好、John:
使用此配置将无法检测到直流信号。 请参阅我的上述建议:
[引用 userid="552972" url="~/support/amplifiers-group/amplifiers/f/amplifiers-forum/1499293/ina213-how-many-is-the-maximum-supply-voltage/5763483 #5763483"]您好、John:
我将需要更多信息来确定这是否对您有用。 使用此设置能够检测的唯一信号是交流信号、它通过旁路电容器 C4来响应400V 线路上的瞬态负载。 这也会受到该器件低带宽的限制。 您能够感应的唯一信号是响应速度快于电源能够检测到的速度、并且比 INA213的带宽慢。
此外、这些信号通常很小、因此您可能无法感应到它们。 这将取决于负载瞬态的幅度。 增加分流电阻器的尺寸并增加增益可以改善这一点、但会降低您可以感测的带宽。
您可以使用我们的仿真模型来仿真此行为、并确定这是否对电源的响应特性有用: https://www.ti.com/lit/tsm/sbom327。要对此进行仿真、您需要输入电源的寄生特性以及旁路电容器 C4和 C5。
如果您尝试这样做、我建议对您的电路进行以下更改:
如果您对此有任何其他问题、
Levi DV
[/报价]您好、John:
什么意味着 INA21X 的低侧测量是什么? [/报价]测量的"低侧"部分意味着 INA21X 可用于检测从负载流向 GND 的电流、如下所示:
这与分流电阻位于负载和电源之间的高侧检测相反:
您最初是考虑高侧配置、但总线上的电压过高、无法确保其正常工作。 低侧感应对于您的应用很有道理、但这意味着负载使用的接地端与实际的系统 GND 之间会存在很小的电压差。
您可以在此处详细了解我们的电流传感器的工作原理: https://www.ti.com/video/series/precision-labs/ti-precision-labs-current-sense-amplifiers.html
INA213无法测量直流电流?INA213可以测量直流电流、但问题是您检测到流经 C4的电流、而不是检测到流经负载的电流。 C4将阻断直流电流、仅响应由系统参数确定的特定频率范围内的交流电流。 您无法这样检测直流电流。
如果还有我能为您解释的内容、请告诉我、
Levi DV
[/quote]