主题中讨论的其他器件: TLV1824、TLV1814 、 LM2901
工具/软件:
如果输出引脚具有弱上拉电阻、当比较器切换状态时、输出引脚上会出现负尖峰。 在使用迟滞电阻器时、负尖峰会因迟滞电阻器而改变跳变点
变为负值。 随着上拉电流的增大、负尖峰消失。
1)这是正常的吗?
2)这是由于 LM2901B 的内部补偿电容器造成的吗?
3)除较高电流上拉以外的任何补救措施?
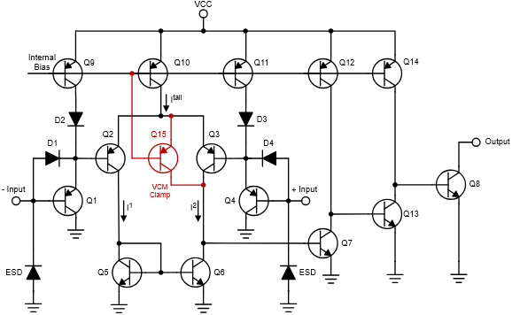
请参阅随附的文档、了解两个输出引脚有尖峰且两个输出引脚没有(在同一个四路 IC 上)的示例的原理图、布局和示波器布线。






