This thread has been locked.

If you have a related question, please click the "Ask a related question" button in the top right corner. The newly created question will be automatically linked to this question.

[参考译文] INA592:电流源和电流阱电路

Guru**** 2387060 points
Other Parts Discussed in Thread: INA592, XTR305
请注意,本文内容源自机器翻译,可能存在语法或其它翻译错误,仅供参考。如需获取准确内容,请参阅链接中的英语原文或自行翻译。

https://e2e.ti.com/support/amplifiers-group/amplifiers/f/amplifiers-forum/1501313/ina592-current-source-and-current-sink-circuit

器件型号:INA592
主题中讨论的其他器件: XTR305

工具/软件:

                                图1:电流源电路

                           图2:电流吸收电路

电流源电路(拉出模式):  当 V2在1.25V 和2.5V 之间变化时、该电路产生4 -20mA 的电流。 我已经在 TINA 仿真和实际实验中成功地对此进行了测试。

电流吸收器电路(灌入模式):  该电路旨在当 V2在0V 至1.25V 范围内变化时产生4 -20mA 的电流。 我在 TINA 仿真中获得了准确的结果;但是、在实际实验中、我没有收到预期的输出、而且当我尝试改变 V2电压时、不允许改变、V1处的任何电压在 V2 (即1.25)处都出现。

您能告诉我问题是什么吗?

  • 请注意,本文内容源自机器翻译,可能存在语法或其它翻译错误,仅供参考。如需获取准确内容,请参阅链接中的英语原文或自行翻译。

    Doudu,

    在这两种情况下、您都将超出 INA592的有效输出范围。 输出必须超过与任一电源轨的220mV。 对于0-1.25V 的扫描、1.2到1.25的范围现在将是非线性的。

    在实际实验中、电源电压值是多少、输入、输出和基准引脚的电压是多少?

    此致、
    Gerasimos

  • 请注意,本文内容源自机器翻译,可能存在语法或其它翻译错误,仅供参考。如需获取准确内容,请参阅链接中的英语原文或自行翻译。

    电源电压:24V

    VIN:0-2.5V

    INA592 IC Vout =(V+- V-)/2 = 0-62.5mV

    在 Ckt Vout1/2 =参考引脚:供电模式:0.25-5V、受电模式:18V-23.75V

  • 请注意,本文内容源自机器翻译,可能存在语法或其它翻译错误,仅供参考。如需获取准确内容,请参阅链接中的英语原文或自行翻译。

    之前、TI 团队告知输出正常(线性区域)、此电路由 TI 建议

  • 请注意,本文内容源自机器翻译,可能存在语法或其它翻译错误,仅供参考。如需获取准确内容,请参阅链接中的英语原文或自行翻译。

    我给定双极电源为 ±18V、因此我们不违反输出限制、然后灌电流模式也不起作用

  • 请注意,本文内容源自机器翻译,可能存在语法或其它翻译错误,仅供参考。如需获取准确内容,请参阅链接中的英语原文或自行翻译。

    嗨、Doudu、

    可以提供此电路的推荐位置吗?

    当负载端接至与放大器电源相同的 V+时、会出现问题。 请参阅以下应用手册中的图3-1。 对于+/-运算-25mA 电流电源、负载不会与放大器端接至同一电源。 将负载端接至与放大器相同的电源、这意味着在低电流下、放大器必须将输出驱动至 V+

    https://www.ti.com/lit/an/sboa437a/sboa437a.pdf

    此致、
    Gerasimos

  • 请注意,本文内容源自机器翻译,可能存在语法或其它翻译错误,仅供参考。如需获取准确内容,请参阅链接中的英语原文或自行翻译。

    我只遵循了上述电路、我认为 V_Termination 没有限制。 在我们的产品中、我们将使用运算放大器电源、在灌入模式下 V_Termination 是相同的。

    在拉出模式下、V_termiantion 连接到 GND

  • 请注意,本文内容源自机器翻译,可能存在语法或其它翻译错误,仅供参考。如需获取准确内容,请参阅链接中的英语原文或自行翻译。

    你好 Doudu、

    本文未详细讨论 V_termination 的限制。 要输出较低电流范围、输出电压需要在 Rshunt 两端产生电压差。 如果 Rload 端接至 V+、并且 Rs 上需要下降500uA、则对于30.9Ω、Rs 上必须存在15mV 的电压差。 这意味着放大器将需要能够线性地输出 V+- 15mV、而 INA592无法做到这一点。 将负载端接至低于 V+的甚至1个二极管压降将能够提供足够的输出摆幅余量、以便能够驱动更低的电流。

    如果您尝试灌入/拉取4个-20mA、是否愿意考虑将其中一个专用器件用于此应用? XTR305将灌入或拉取4个-20mA

    https://www.ti.com/lit/ds/symlink/xtr305.pdf

    此致、
    Gerasimos

  • 请注意,本文内容源自机器翻译,可能存在语法或其它翻译错误,仅供参考。如需获取准确内容,请参阅链接中的英语原文或自行翻译。

    嗨、Gerasimos

    我知道 XTR305将满足我的目的、但它需要±15V 的双极电源。 这会导致成本和 PCB 尺寸的增加。

  • 请注意,本文内容源自机器翻译,可能存在语法或其它翻译错误,仅供参考。如需获取准确内容,请参阅链接中的英语原文或自行翻译。

    对于我们1 -20mA、此电路在线性区域工作、我们不会低于1mA。  

  • 请注意,本文内容源自机器翻译,可能存在语法或其它翻译错误,仅供参考。如需获取准确内容,请参阅链接中的英语原文或自行翻译。

    你好 Doudu、

    已理解、虽然 XTR305的最小电源电压为10V、不需要对称电源、但它确实需要至少-3V 的负电源轨。 我知道这可能对您不起作用。

    分流电阻为30.9欧姆时的1mA 意味着放大器必须下降30mV。 要进入 INA592的线性输出范围、分流电阻器必须至少为220 Ω、才能确保稳健的性能。 不过、这会改变增益、并且您需要具有不同的电压输入范围。

    此致、
    Gerasimos

  • 请注意,本文内容源自机器翻译,可能存在语法或其它翻译错误,仅供参考。如需获取准确内容,请参阅链接中的英语原文或自行翻译。

    尊敬的 Gerasimos:

    现在我用 V-= 9.2、V+=(0-18.4)、Vcc =24V、VSS =GND、Rset =220欧姆、RL =250欧姆来累加

    我将1mA 的电压保持在220mV (INA 将处于线性区域)

    源模式(RL 另一端连接到 GND): 当我将 V+从9.2更改为18.4时、工作正常

    受电模式(RL 另一端连接到 VCC ):在这种情况下,我应该将 V+从9.2更改为0 ,但它不允许 V+低于1V。 原因可能是什么?

  • 请注意,本文内容源自机器翻译,可能存在语法或其它翻译错误,仅供参考。如需获取准确内容,请参阅链接中的英语原文或自行翻译。

    尊敬的 Doudu:

    我对您的电路不是很熟悉、因此请原谅我这边的任何误解。

    您~采用差分电压范围并在220mV/mA 下调整、从而创建 Δ V+-20mA 电流源、对吗?

    如果您想要灌入电流、INA 的负电源轨的电压不能与负载终端的电压相同。  

    电流驱动来自放大器、其负电压比负载终端更大。  

    这是负载端接至 GND (拉电流)的电路扫描结果

    以下是负载端接至 V+(灌电流)时的扫描结果:

    如果您需要双向连接、可以将负载终端连接到1/2 Vs (12V):

    e2e.ti.com/.../INA592_5F00_Current_5F00_Pump.TSC

    这在仿真或实际测试中是否存在问题?

    如果您有任何问题、敬请告知。

    此致、

    Jacob

  • 请注意,本文内容源自机器翻译,可能存在语法或其它翻译错误,仅供参考。如需获取准确内容,请参阅链接中的英语原文或自行翻译。

    尊敬的 Jacob:

    我正在进行实际实验(请参考我之前的对话)。

    前两个图对我来说是可以的、但实际上灌电流模式无法按预期工作。 这就是我的查询。

    1. 我只能将负载端接至 VCC 而不能端接至1/2 Vs (不需要第3次模拟)。

  • 请注意,本文内容源自机器翻译,可能存在语法或其它翻译错误,仅供参考。如需获取准确内容,请参阅链接中的英语原文或自行翻译。

    你好 Doudu、

    在上面的原理图中、您能否标记在电路中每个节点上测量的节点电压?

    请包含运算放大器的 VF1、VOUT1/2、IN+ IN-和 IN+。

    我不确定我从您的描述中理解您的问题。

    此致、
    Gerasimos

  • 请注意,本文内容源自机器翻译,可能存在语法或其它翻译错误,仅供参考。如需获取准确内容,请参阅链接中的英语原文或自行翻译。

    我的问题已经解决、我们使用单位增益运算放大器为 INA592提供输入。

  • 请注意,本文内容源自机器翻译,可能存在语法或其它翻译错误,仅供参考。如需获取准确内容,请参阅链接中的英语原文或自行翻译。

    你好 Doudu、

    您的电源是否具有非常低的电流限制? 电源将需要提供几 mA 电流才能将输入驱动至正确的电压。

    此致、
    Gerasimos

  • 请注意,本文内容源自机器翻译,可能存在语法或其它翻译错误,仅供参考。如需获取准确内容,请参阅链接中的英语原文或自行翻译。

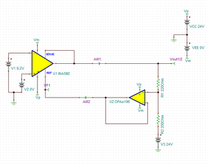
    尊敬的 Gerasimos:

    拉出模式:                                                     灌入模式:

    我使用随附的最终电路、提及电源和输入电压。

    对于所有 IC、VCC = 18V 至32V (标称值为24V)

    Vss = 0V

    VG1 = 500mV (HART 单通道)

    V2 = 0-1.25V (对于灌电流)、1.25至2.5 (对于拉电流)

    V1 = 1.25V

    环路电流= 1至20mA

    您能否在您侧的拉电流和灌电流模式下检查是否违反 INA592和 OPAx196的输出电压摆幅。

     

    此致

    Vamshi

  • 请注意,本文内容源自机器翻译,可能存在语法或其它翻译错误,仅供参考。如需获取准确内容,请参阅链接中的英语原文或自行翻译。

    您好、Vamshi、

    这与之前的设置相同、我指定了将违反线性操作。 您需要增加分流电阻器的值、以便输出能够从电源轨下降足够大的电压、使其处于线性输出范围内。

    分流电阻为30.9欧姆时的1mA 意味着放大器必须下降30mV。 要进入 INA592的线性输出范围、分流电阻器必须至少为220 Ω、才能确保稳健的性能。 不过、这会改变增益、并且您需要具有不同的电压输入范围。

    请按照主题前面指定的方式更改分流电阻器和输入电压。 如您描述的电路所示、将无法提供低于7mA 的电流。

    此致、
    Gerasimos

  • 请注意,本文内容源自机器翻译,可能存在语法或其它翻译错误,仅供参考。如需获取准确内容,请参阅链接中的英语原文或自行翻译。

    尊敬的 Gerasimos:

    Vref Vout 的输出电压= INA+g (V+ V-)、其中 Vref 在拉出模式下的 Vref 范围为0.25V 至5.25、在拉出模式下的输出电压范围为18.75至23.75。

    因此、INA 的 Vout 始终大于0.25V、它仅处于线性区域中。

    I_out 不是 Vout/30.9 、它是(Vout-Vout/30.9 Vref)

    此致

    Vamshi

  • 请注意,本文内容源自机器翻译,可能存在语法或其它翻译错误,仅供参考。如需获取准确内容,请参阅链接中的英语原文或自行翻译。

    您好、Vamshi、

    为了使 R1上存在电压差、需要来自 INA592的输出电流。 为了实现输出电流、输出级需要处于线性工作范围内。

    我们来看一下源极侧。 下面是一个简单的 AB 输出级。 在空载且输入尝试为0V 的情况下、输出只能比 Vs-高出1Vbe。 这意味着晶体管可以将输出下拉至最低电压为1VBE (通常为600mV)该输出到 GND 上连接的任何类型负载将具有比放大器输出级更大的驱动强度、并会将输出拉至 GND。

    现在、我们将其应用于您为源端指定的操作。 由于 IN+和 IN-之间没有电压差、输出将尝试为0V。 然而、正如我们讨论过的、输出无法将其驱动至低电平。 输出将尝试尽可能硬地下拉输出、但如果有负载等下拉到 GND、输出电压将崩溃、您的电路将不再处于线性运行区域。

    此致、
    Gerasimos