请注意,本文内容源自机器翻译,可能存在语法或其它翻译错误,仅供参考。如需获取准确内容,请参阅链接中的英语原文或自行翻译。
器件型号:TLV2374 工具/软件:
尊敬的 Texas Instruments 技术支持:
我希望此消息能帮您找到答案。
我是来自住技科技股份有限公司技术组的 Qi
我们目前正在选择组件,我们想询问您的产品的以下规格 TLV2374IPW 以供选择。
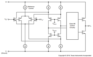
您能否告诉我们、以下哪个范围最能代表 TLV2374 中集成的晶体管或 FET 数量?
- 不超过 30 个字符
- 30 至 300
- 300 至 3000
- 超过 3000
我们感谢您的支持、并期待您的答复。
此致、
Qi
技术组
苏州住化科技股份有限公司
电子邮件:[y_chi@SMT.MST.COM.co.jp soc
