Other Parts Discussed in Thread: LMH13000, OPA365
主题中讨论的其他器件:LMH13000、
工具/软件:
尊敬的团队:
这是 这个问题的延续。我们正在执行 IrDA 收发器的离散电路实现。
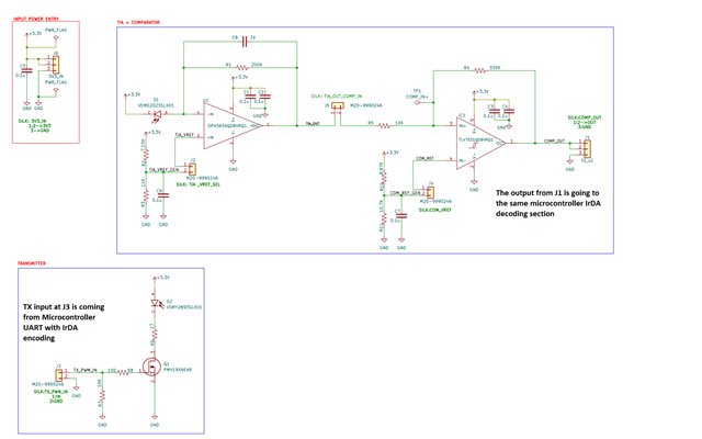
我们制作了原型板、它在低速下工作。下面给出了完整的电路。

我来展示一下该电路每个部分的波形。 在所有波形中、黄色是传输的信号。转至 MOSFET 的栅极。每个部分的相应输出显示为绿色
发送器:

TIA

比较器:

从上图可以看出、与 TX 信号的脉冲宽度相比、脉冲宽度增加了 TX 信号脉冲宽度为 21.5uS 和提供了 比较器输出的脉冲宽度为 42.5uS 。
我的固件工程师建议、如果我们可以将比较器输出的脉冲宽度也设置在 TX 脉冲宽度 (21.5uS) 范围内、这对于系统来说是不错的选择。
请问是否有任何方法可以调整此电路中的脉冲宽度或通过添加一些额外的元件来调整脉冲宽度?
所有元件的数据表如下所示。