Other Parts Discussed in Thread: INA333
工具/软件:

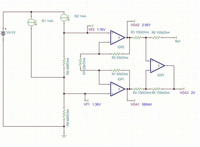
上面的电路显示了一个 3 线 RTD PT100 读卡器。 我已经在 1mA 上分别测量了引脚 A1-B2 和 B1-B2 的输出电流。 VDD = 5V、GNDA = 0V。
我使用电阻发生器来模拟 RTD。 当电阻为 100 欧姆时、Vin+和 Vin-引脚之间测得的电压为 0.098V、而 INA333 输出引脚测量的电压为 0.49V。
当我增加电阻(例如 200 欧姆)时、在 Vin+和 Vin-引脚之间测得的电压为 0.197V、但 INA333 输出引脚测得的电压为 0.658V。 我的电路是否有问题?




