Other Parts Discussed in Thread: TL074
您好的团队、
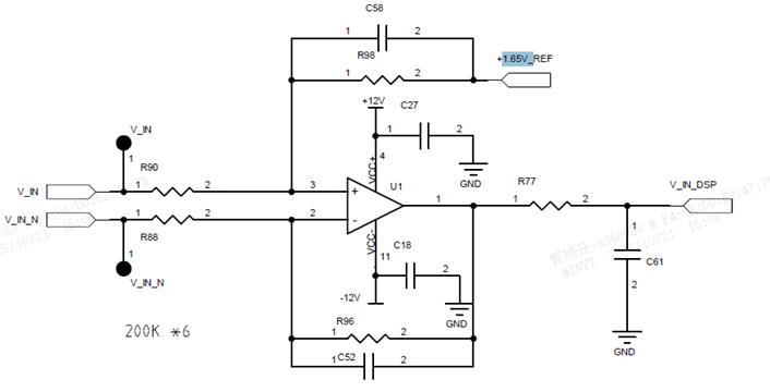
我的客户使用 TL074C 作为电压跟随器来为另一个放大器生成 1.5V 基准。
现在问题出在存在机械继电器操作时、TL074 的输入端和输出端都将受到影响、并且输出端将产生振荡。

TL074 的输入信号为 1.65V、增益为 1V/V 输出为 1.65V 至另一个放大器以提供 Vref。




黄色信号是 TL074 的输入信号、蓝色信号是输出信号。
可以看到、当输入信号很小但仍然存在振荡时。
输出电容为 100pF、会意外出现振荡。 如果客户使用更大的电容(如 330pF)、 则发生故障的概率会增加。

当负载为 100pF 时、TL074 应具有足够的相位裕度。
您知道为什么它很容易受到干扰和输出振荡。
你有什么建议来解决它吗?



