This thread has been locked.

If you have a related question, please click the "Ask a related question" button in the top right corner. The newly created question will be automatically linked to this question.

[参考译文] INA740-INA741EVM:电流读数不稳定

Guru**** 2629085 points
请注意,本文内容源自机器翻译,可能存在语法或其它翻译错误,仅供参考。如需获取准确内容,请参阅链接中的英语原文或自行翻译。

https://e2e.ti.com/support/amplifiers-group/amplifiers/f/amplifiers-forum/1585578/ina740-ina741evm-unstable-current-readings

器件型号: INA740-INA741EVM
主题: INA740 中讨论的其他器件

大家好、E2E 专家:

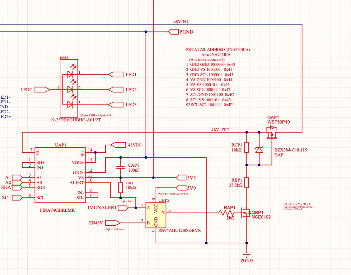
我正在为我的公司设计一款新的原型配电板、但我无法让 INA740 正常工作。   我尝试了许多配置设置、但即使在我将配置写入 INA740 寄存器后、INA740 开始跳变、(请参阅随附的 reg_config_and_test_results.txt)电流限制也会设置为默认值。   我在器件日志中注意到、即使负载(LED 灯条)关闭、也会设置一些警报寄存器。   

如果您的团队可以查看附件并提供建议、我将非常感激!  我还研究了 TI 社区论坛、但未找到类似案例。

TI_INA740.jpg

INA740_Circuit.png

INA740_Reg_config_and_test_results.txt 

P.S. INA740 纸箱图片可供您确认我们使用的是 TI 原厂正品器件。

  • 请注意,本文内容源自机器翻译,可能存在语法或其它翻译错误,仅供参考。如需获取准确内容,请参阅链接中的英语原文或自行翻译。

    您好:

    这似乎是与此线程相同的线程: https://e2e.ti.com/support/amplifiers-group/amplifiers/f/amplifiers-forum/1585093/ina740b-alert-pin-pulsing-300us-after-initializing-captured-waveform。 也许您都在同一个项目上、但没有意识到另一个正在发布?  

    不确定您是否只想在另一个线程上处理它。

    根据您发送的数据、您的警报似乎处于透明模式、即使您的设置说将其写为锁存模式。 这意味着存在一些通信错误(我也在另一个线程中指出了这些错误)。 我建议 读取制造商 ID(寄存器 0x3E)以确认通信。

    我会将该主题标记为已解决(计划只在原始主题上继续)。 如果你觉得这两条线是不同的,那么我们也可以继续在这里,只要告诉我。  

    此致、

    Mitch