请注意,本文内容源自机器翻译,可能存在语法或其它翻译错误,仅供参考。如需获取准确内容,请参阅链接中的英语原文或自行翻译。
部件号: OPA4171
尊敬的 TI:
我正在将运算放大器 OPA4171AIDR 用于单位增益差分放大器、但在 IN-和 IN+的输入电压相同的情况下、输出电压约为 1.2V、但输出电压与我一样、输出为 0V、附有原理图以供参考。 同样的 PCB ,我们使用的 AD8544 工作良好,输出满足要求。 
This thread has been locked.
If you have a related question, please click the "Ask a related question" button in the top right corner. The newly created question will be automatically linked to this question.
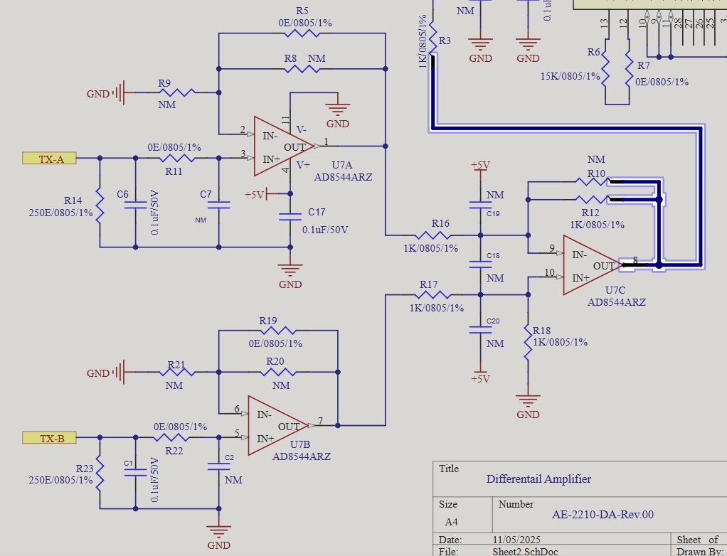
部件号: OPA4171
尊敬的 TI:
我正在将运算放大器 OPA4171AIDR 用于单位增益差分放大器、但在 IN-和 IN+的输入电压相同的情况下、输出电压约为 1.2V、但输出电压与我一样、输出为 0V、附有原理图以供参考。 同样的 PCB ,我们使用的 AD8544 工作良好,输出满足要求。 
Hi engindi、
我很乐意帮助您解决此问题。
澄清:
此致、
Alex Curtis