This thread has been locked.

If you have a related question, please click the "Ask a related question" button in the top right corner. The newly created question will be automatically linked to this question.

[参考译文] AMC3301:电压检测

Guru**** 2692745 points

Other Parts Discussed in Thread: AMC3301, AMC3330

请注意,本文内容源自机器翻译,可能存在语法或其它翻译错误,仅供参考。如需获取准确内容,请参阅链接中的英语原文或自行翻译。

https://e2e.ti.com/support/amplifiers-group/amplifiers/f/amplifiers-forum/1590132/amc3301-voltage-sense

部件号: AMC3301
主题中讨论的其他器件: AMC3330

你(们)好  

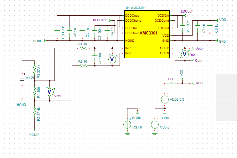
我们在电压检测应用中使用了 AMC3301。

我们的输入电压为 28V、我们实现了一个三电阻分压器、顶部和底部电阻为 37.4KE、中间电阻为 499E。

但在仿真期间、我们未获得预期的输出。

您能帮助我理解这个问题吗

  • 请注意,本文内容源自机器翻译,可能存在语法或其它翻译错误,仅供参考。如需获取准确内容,请参阅链接中的英语原文或自行翻译。

    尊敬的 Maheswari:

    它适用于什么应用?

    输入电路的连接方式是、INN/INP 引脚上相对于器件接地 (HGND) 的电压为~14 伏。  HGND 应连接到 INN、并且 V1 电源接地和电阻器链应相对于单独的接地节点。

    此外、AMC3301 适用于电流检测应用。  您应改用 AMC3330、它具有更高的输入范围和更高的输入阻抗。

    谢谢。

  • 请注意,本文内容源自机器翻译,可能存在语法或其它翻译错误,仅供参考。如需获取准确内容,请参阅链接中的英语原文或自行翻译。

    嗨、Saleh Ahmad

    感谢您的澄清。

    我们使用此电路来验证电池的 28V 直流电压是否存在且稳定。
    我们的目标是使用此 IC 进行电压检测、通过电阻分压器将 28V 输入降低到 250mV 以下。

    在仿真过程中、我使用了一个简单的双电阻分压器 77.123kΩ 和 499Ω、并能够获得正确的输出。 但是、在使用三电阻分压器配置时、我遇到了这个问题

  • 请注意,本文内容源自机器翻译,可能存在语法或其它翻译错误,仅供参考。如需获取准确内容,请参阅链接中的英语原文或自行翻译。

    尊敬的 Maheswari:

    是的、当移至 3 电阻分压器时、器件 HGND 不应与 V1 源接地共享。  HGND 应按如下所示连接到感应电阻器的低侧:

    谢谢。