This thread has been locked.

If you have a related question, please click the "Ask a related question" button in the top right corner. The newly created question will be automatically linked to this question.

[参考译文] OPP-NOISECALC:关于单端转差分转换器

Guru**** 2670045 points

Other Parts Discussed in Thread: OPA2863A

请注意,本文内容源自机器翻译,可能存在语法或其它翻译错误,仅供参考。如需获取准确内容,请参阅链接中的英语原文或自行翻译。

https://e2e.ti.com/support/amplifiers-group/amplifiers/f/amplifiers-forum/1596735/opamp-noisecalc-regarding-single-to-differential-convertor

器件型号: OPP-NOISECALC
主题中讨论的其他器件: OPA2863A

尊敬的团队:

我一直在我们的设计中使用器件 OPA2863A。Im 尝试进行仿真、但 VCM 和增益设置不正确。


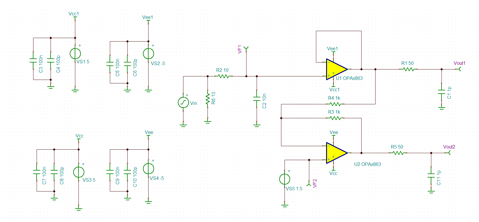
image.png
附上了我们在设计中实现的电路快照。

1) Im 给出 1V 的振幅、但我会得到 Vout 1 上为 1V、Vout 2 上为 1V 为什么?

2) Im 将 Vcm 设置为 1.5V、但要观察它  波形从 Vout 1 上的 0V 和 Vout 2 上的 3V 开始

如果需要添加任何内容、请告诉我。

请尽快帮助我们。谢谢。