请注意,本文内容源自机器翻译,可能存在语法或其它翻译错误,仅供参考。如需获取准确内容,请参阅链接中的英语原文或自行翻译。
器件型号: LM2903
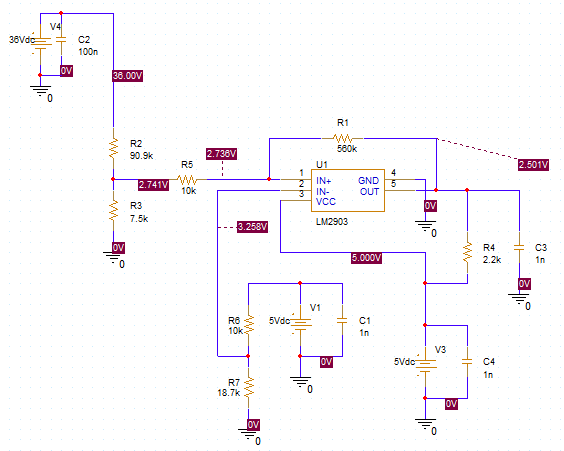
你(们)好
我们发现、采用下面的设置时、输出为 2.5V(而不是 0V 或 5V)。
这是由 IN−水平引起的吗?
仿真结果显示异常、但实际电路工作正常。
此设置是否存在任何潜在风险?

This thread has been locked.
If you have a related question, please click the "Ask a related question" button in the top right corner. The newly created question will be automatically linked to this question.
器件型号: LM2903
你(们)好
我们发现、采用下面的设置时、输出为 2.5V(而不是 0V 或 5V)。
这是由 IN−水平引起的吗?
仿真结果显示异常、但实际电路工作正常。
此设置是否存在任何潜在风险?
