This thread has been locked.

If you have a related question, please click the "Ask a related question" button in the top right corner. The newly created question will be automatically linked to this question.

[参考译文] 如何选择合适的运算放大器?

Guru**** 2558250 points
Other Parts Discussed in Thread: TINA-TI, OPA211, THS3001, THS3091, LM318

请注意,本文内容源自机器翻译,可能存在语法或其它翻译错误,仅供参考。如需获取准确内容,请参阅链接中的英语原文或自行翻译。

https://e2e.ti.com/support/amplifiers-group/amplifiers/f/amplifiers-forum/569926/how-to-choose-a-right-opamp

主题中讨论的其他部件:TINA-TIOPA211THS3001THS3091LM318

尊敬的先生:

我正在开发 一个电路来驱动压电晶圆传感器,用于 对板式结构进行非破坏性测试。

为此, 我 需要生成不同类型的波形来驱动变频器。我使用Arduino (附带DAC)生成这些波形,然后使用运算放大器来抵消,放大和降低输出阻抗。 我将电路图与此帖子附在一起(请查看)。

运算放大器的要求是,它应该能够驱动频率高达 1 MHz的波,增益为2,波幅度为+5V至-5V。

我对电子产品的了解较少(因为我是一名机械工程师),我很难选择合适的运算放大器。

希望获得TI工程师的帮助。 此外,如果您建议对电路进行任何修改,也会很有帮助。

谢谢你。  

  • 请注意,本文内容源自机器翻译,可能存在语法或其它翻译错误,仅供参考。如需获取准确内容,请参阅链接中的英语原文或自行翻译。
    您好,
    任何增益带宽产品(GBP)> 20 MHz的放大器都足以满足此应用。 您的电路对我来说还可以,但是我会将10kOhm电阻器的底部连接到GND,而不是Vs+。 此外,您还可以下载并使用TINA-TI以SPICE模拟电路。

    一种可能的选择是OPA211。 您没有提到您尝试驱动的输出负载类型(电阻/电容)以及该负载的大小。 这将帮助我们进一步缩小放大器的范围。

    -Samir
  • 请注意,本文内容源自机器翻译,可能存在语法或其它翻译错误,仅供参考。如需获取准确内容,请参阅链接中的英语原文或自行翻译。

    谢谢你Samir,
    10K电阻的底部连接到+5V以抵消波形,因此它可以在+5V至-5V之间(因为我的DAC只能产生正电压)。

    我也在用这个电路驱动一个压电式传感器。所以我认为我的负载可能是电容式的(实际上我对它不是很了解)。 输出上的负载是否影响运算放大器的性能? 如果是,那么会有什么影响? 如果您向我展示有关此问题的任何学习资源,或仅为我提供一些指导,将会很有帮助。

    感谢您的宝贵知识。
    -Mandar Kothavade

  • 请注意,本文内容源自机器翻译,可能存在语法或其它翻译错误,仅供参考。如需获取准确内容,请参阅链接中的英语原文或自行翻译。

    您好,

     DAC的输出电压摆幅是多少? 此外,OPA211还可以使用30V电源。

    此外,您还可以观看TI Precision Labs系列以了解有关运算放大器的更多信息。 有关带宽和稳定性的部分将有助于了解负载的影响。 简而言之,电容负载将影响放大器开环增益中的非主导极,并可能导致其振荡。 电容负载对于正确设计放大器非常重要,因此我们需要了解其价值。

    对于电容负载,您必须注意的另一件事是放大器能够驱动足够的电流来为电容器充电/放电,以及其转换率。 例如,您想要1MHz 10Vpp方波。 假设您希望波的上升时间为10ns。 此外,假设上限为1nF。

     现在放大器的大信号带宽必须为MHz/20ns = 175 0.35 (可通过在线搜索找到此派生值)。 这相当于175MHz * 2 * Pi ()* 5V峰值= 5000V/us的放大器转换率。 这是极高的,只有少数放大器可以达到接近此转换速率水平。 THS3091和THS3001有两种可能。

    现在对于电流驱动能力,I = c. dV/dT,因此1nF*(10V/20ns)= 0.5A.....同样,极少的安培能够实现此功能和转换率。 (THS3091可能是您的最佳选择)

    -Samir

  • 请注意,本文内容源自机器翻译,可能存在语法或其它翻译错误,仅供参考。如需获取准确内容,请参阅链接中的英语原文或自行翻译。

    谢谢你Samir,

    根据您的建议,阅读并观看TI精密实验室视频。 还研究了如何获得压电电电容。

    以下是我仍然感到困惑的一些事情。

    因为 ,我计算的压电电电容约为4.30nF,假设为5nF。

    我的波是正弦波。 所以我, 关于上升时间的粗略计算就是这样的,

    时间段=1/1MHz=1us。 现在,在一个循环中,波形上升2倍,下降2倍(这就像是从0V到5V,然后从5V到0v,再到0V到-5V和-5V到0V),因此假设所需的上升时间为时间周期的1/4。 在安全方面,考虑到时间周期的1/8。因此上升时间(TR)=1/8 us=0.125us

    现在,运算放大器的闭环带宽,O.35/0.125us=MHz 2.8

    计算转换率,1MHz * 2 * PI ()* 10V = 62.83 V/us (在此 ,我考虑了输入信号的频率,而不是运算放大器电路的频率)。  请检查是否正确?  正如您在之前的计算中考虑运算放大器电路的频率一样,但TI 的模拟工程师袖珍参考显示它是应用信号的频率 )
    关于输出电流要求,I = C * dV/dT = 5nF * 5V/0.125uS = 0.2 Amps。
    我是否可以使用多个欧帕尔( 输出电流更少,但频率和转换速率匹配如我计算的)来实现此目的?
    因为我看到输出电流较高的运算放大器很少。
    如果是,请建议使用parralel中的运算放大器电路。
    再次感谢您的帮助。
  • 请注意,本文内容源自机器翻译,可能存在语法或其它翻译错误,仅供参考。如需获取准确内容,请参阅链接中的英语原文或自行翻译。
    存在一些错误:

    1.如果您有正弦信号,则这是直接频率,即1MHz。 0.35 (脉冲)/RISE (上升)时间用于脉冲/方波。

    2.转换速率计算用于峰值电压,在您的情况下,+/-5V信号为5V峰值。 您使用的是峰间电压。 因此,转换速率将为一半,因此约为30V/us。

    3.对于输出电流,您应该使用10Vpp,因为信号从-5V转换到+5V (或相反)。 此外,该转换将在0.5个0.5us的周期内发生,因此电流约为0.1A

    如果这只是一个大学项目,你不在乎成本,我建议你坚持THS3091。

    -Samir
  • 请注意,本文内容源自机器翻译,可能存在语法或其它翻译错误,仅供参考。如需获取准确内容,请参阅链接中的英语原文或自行翻译。
    感谢Samir的及时回复,
    是的,这是大学项目。(由于没有赠款,我仍需考虑成本)
    问题也在于时间。 在印度,我搜索了当地的供应商,没有人有这样的机会,即使我没有得到OPA211。而从TI发运的时间可能需要一个月左右。 我没有那么多的时间。
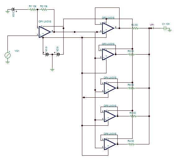
    我从(当地最快的店)获得了lm318,并考虑并行使用lm 318多运算放大器。
    TINA-TI中的模拟得到了很好的结果。我会附上我的原理图,看看它是否正常?
  • 请注意,本文内容源自机器翻译,可能存在语法或其它翻译错误,仅供参考。如需获取准确内容,请参阅链接中的英语原文或自行翻译。

    这些是模拟结果。 我希望这项工作能在现实中发挥作用。 我会尝试一下,让你知道发生了什么。

    如果您有任何建议,请再次在此处。 我很高兴听到他们的讲话。

    谢谢你

    - Mandar

  • 请注意,本文内容源自机器翻译,可能存在语法或其它翻译错误,仅供参考。如需获取准确内容,请参阅链接中的英语原文或自行翻译。
    您一定可以尝试该电路。