This thread has been locked.

If you have a related question, please click the "Ask a related question" button in the top right corner. The newly created question will be automatically linked to this question.

[参考译文] XTR115:现场故障

Guru**** 2560390 points
Other Parts Discussed in Thread: XTR115

请注意,本文内容源自机器翻译,可能存在语法或其它翻译错误,仅供参考。如需获取准确内容,请参阅链接中的英语原文或自行翻译。

https://e2e.ti.com/support/amplifiers-group/amplifiers/f/amplifiers-forum/573999/xtr115-failing-the-field

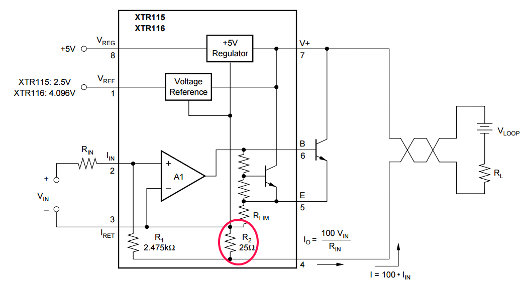
部件号:XTR115
我们在其中一款产品中使用XTR115输出4-20 mA电流。
最近,我们从电流回路输出出现故障且电流永久错误的现场返回了一些产品。
我们的调查显示:
回路电压(VLoop)= 24VDC,RL = 250 Ohm,Iin =变化范围0uA - 250 uA, 测得的电流 (I Loop)= 33.125 mA
无论负载电阻器和Iin值如何,电流都保持不变,但当回路电压发生变化时,电流会发生变化。即19.187 mA @ 10 VDC,32 mA @ 15 VDC, 33 mA @ 30 VDC
我们还测量了XTR115引脚3和引脚4之间的电阻,发现测得的电阻(R2)仅为15欧姆,而不是模块方框图中指定的25欧姆(如下)  
我们认为,由于R2值的变化,XTR115无法调节环路上的电流?
我们不能弄清楚是什么导致了R2值的变化?
如果我们缩短XTR115的引脚3和引脚4,将会发生什么情况(长期影响)?
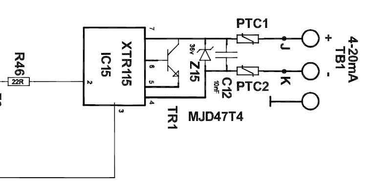
请参见下面的电路片段, 我们对内部装置的简短测试表明,当引脚3和4短接在一起时,回路中的电流将被限制为33 mA,但当消除短路时,模块将恢复并开始调节回路上的正确电流。 但现场故障不会恢复,并永久输出不正确的电流。
 

请您仔细研究一下,并告知可能对R2造成永久性损坏的原因,或者IC中是否有任何其它原因导致了这种情况,谢谢。

XTR115在现场失败

  • 请注意,本文内容源自机器翻译,可能存在语法或其它翻译错误,仅供参考。如需获取准确内容,请参阅链接中的英语原文或自行翻译。
    你好,Muhammed。

    XTR115的短路引脚3和4将内部25欧姆增益设置电阻器短路,当您观察时,这可能会产生最大输出电流。 我们没有关于这两个引脚短路的长期影响的信息,因为这不是推荐的操作条件。

    关于电阻值,R1和R2电阻器按比例进行了调整,而不是绝对值。 因此,值并不是25欧姆和2.475千欧,这并不奇怪。 也就是说,我们通常认为绝对值可以更改+/- 20 % ,因此从25到15的更改比预期的大。 R1电阻器的测量结果是什么?

    我们有几个问题可帮助确定问题。
    1) C12电容器是否位于离XTR115的V+和IO针脚很近的位置?

    2) 如果将C12的值从10nF增加到100nF,问题是否已解决?

    3) 当电路出现问题时,您能否探测到XTR115的针脚6 (B)? 是否存在振荡或其他奇怪的波形?