This thread has been locked.

If you have a related question, please click the "Ask a related question" button in the top right corner. The newly created question will be automatically linked to this question.

[参考译文] INA826:长期增益漂移

Guru**** 2526540 points
Other Parts Discussed in Thread: INA826

请注意,本文内容源自机器翻译,可能存在语法或其它翻译错误,仅供参考。如需获取准确内容,请参阅链接中的英语原文或自行翻译。

https://e2e.ti.com/support/amplifiers-group/amplifiers/f/amplifiers-forum/601123/ina826-long-term-gain-drift

部件号:INA826

大家好,

我正在考虑使用INA826作为高输出阻抗电流源。 我不太关心确切的电流,而是稳定性。
电流不能因负载不同而变化。 (100-150欧姆@ 1mA   和  1-1500欧姆@ 100µA)
这必须确保数年(例如 ~1万h)
因此,我必须考虑放大器增益的长期稳定性(而不是偏移电压漂移)。

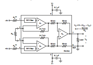
如图所示,(仪表放大器的差分放大器)比率R6/R7或R1/R2应保持完全相同。

有人能给我一个大概的值,说明我们预计会出现多少增益漂移?
温度范围:0-70°C
负载:无负载(电压缓冲器输入)



致以诚挚的问候,在此提前感谢,

Achim Schäfer ć

  • 请注意,本文内容源自机器翻译,可能存在语法或其它翻译错误,仅供参考。如需获取准确内容,请参阅链接中的英语原文或自行翻译。

    Achim,

    首先,INA826不是图中所示的差分放大器,而是如下所示的仪表放大器:

    两者之间的差异非常重要,因为与差动放大器不同,仪器放大器的输入阻抗非常高-请参见下文。

    就温度增益漂移的问题而言,它取决于增益,并在数据表中指定为:  

    对于G=1,最大增益漂移为+/-1ppm/C,而对于较高增益,最大增益漂移为+/-35ppm/C (参见下面的绿色框)-由于外部增益设置电阻器RG,这些数据表限制不包括错误。  

    温度增益漂移与初始增益误差无关,因此也与长期增益偏移无关。  与我们的大多数数据表规格一样,INA826中的最长寿命时间增益偏移(表示在室温下持续运行10年(876000小时)),小于指定的最大初始增益误差: G/- 0.015 % 表示G=1,最高为+/-Gains 0.15 % 表示较高增益-参见下面的红色框。

  • 请注意,本文内容源自机器翻译,可能存在语法或其它翻译错误,仅供参考。如需获取准确内容,请参阅链接中的英语原文或自行翻译。

    感谢您的快速回答! 我所说的不同放大器是INA826内部的放大器。 50k电阻器的比率
    可能在使用寿命期间发生漂移,导致错误。 (我将在G=1时实施INA826 |不使用增益电阻器)
    根据我的理解,0015 如果我在50-60°C和不可忽略的温度下运行INA826十年,我必须考虑最大误差为+- INA826 %
    湿度(50 80 %)? (您之前的答案非常有用,仅考虑长期使用的室温。)

    实际上,收益的漂移不是我们真正的问题,而是它给CMRR带来的变化。 在以下公式中,t是50k电阻器和Ad=G的实际比率

    Ramón Pallás Areny和John Webster (1991年)

    Equation 3
    再次感谢您的帮助。
    谢谢,
    Achim Schäfer ć

  • 请注意,本文内容源自机器翻译,可能存在语法或其它翻译错误,仅供参考。如需获取准确内容,请参阅链接中的英语原文或自行翻译。

    Achim,

    INA826内部增益设置电阻器的初始值和TC系数的匹配是增益初始错误和漂移的主要原因,也是CMRR规格的限制因素,因此所有这些电阻器都在晶圆级别进行激光微调。 G=1时的+/- 0.015 % 初始最大误差仅适用于产品生命周期的开始,之后可能在生命周期结束时偏移多达+/- 0.015 %。  因此,在25°C下运行十年后的总误差可能高达+/- 0.03 %。  但是,由于0.003 % 的典型增益误差等于一个标准偏差,其最大值0.015 % 表示5-sigma,因此根据正常高斯分布概率函数,在其最大值/最小值处,1.7 百万单位中只有一个单位可以找到。  长期换档也是如此–在1.7 百万单位中,只有一个单位的换档时间为+/- 0.015 %。  因此,任何INA826单元在25°C下10年后增益误差为+/-INA826 0.03 % 的概率都很小,只有十亿2.89 的一个(1/1.7e6*1/1.7e6)。  但是,所有这些考虑因素都不包括湿度的影响,湿度可能会导致额外的应力,从而导致更高的位移(我们没有此类数据可供共享)。  

    产品的寿命受Arrhenius等式的约束- 这是一个简单但非常精确的公式,用于计算过程中反应速率常数的温度相关性:

    工艺速率(PR)= AE-(EA/KT)

     

    使用上述方程式, 您可能会发现,产品在25°C时的十年寿命相当于在65°C时的4年,在100°C时的6个月。因此,+/- 0.015 % 增益误差的最大偏移将在温度升高和时更快发生 所有其他规格(如CMRR)也是如此-请参阅随附的长期稳定性演示。

    e2e.ti.com/.../Long_2D00_Term-Stability.ppt



  • 请注意,本文内容源自机器翻译,可能存在语法或其它翻译错误,仅供参考。如需获取准确内容,请参阅链接中的英语原文或自行翻译。

    尊敬的Marek:

    再次感谢您的全面回答。
    现在只剩下一个关于加速系数的问题。 (例如,演示文稿第21页)
    您正在计算EA为0.7eV (在您的PP中),这是基于历史数据的经验值。
    我在其他资源中看到,0.5eV < EA < 1ev是可行值。
    我根据您的计算得出了EA (25°C时产品的十年寿命相当于65°C时的4年),其产生的EA为~0.2eV。

    因为这是指数,所以我们必须很好地了解这个因素。
    INA826的合理值是多少?

  • 请注意,本文内容源自机器翻译,可能存在语法或其它翻译错误,仅供参考。如需获取准确内容,请参阅链接中的英语原文或自行翻译。

    由于载流电子和主机金属晶格之间的瞬间交换,铝离子可能会沿电子电流的方向漂移。  由于存在通量发散中心,空缺开始聚在一起,聚在一起形成空隙,空隙可以继续增加,直到它们阻挡铝中的当前流动。 因此,电流被迫流过支撑屏障层和/或封盖层;由此产生的电阻增加会导致设备故障。 由于这是一个质量保护过程,所运输的铝离子的积聚会增加支持电介质的机械应力,并最终可能导致断裂和短路。 根据多项行业经验分析,确定无论工作结温如何,故障率都是恒定的,应将0.7eV的激活能量与Arrhenius方程结合使用。  因此,行业一致认为,铝腐蚀的适当激活能量在0.7 - 0.8 EV范围内,这是您在计算加速系数(AF)时需要使用的能量。  

    在您对激活能量EA的反向计算中,您假设产品在25C时持续10年,而在65C时持续4年,但这不正确。  该错误源于您在计算中使用的是环境温度,而不是交叉点温度。 但是,由于  封装内的功率耗散会导致自热,因此在53°C (326K)交叉点温度下,产品的10年使用寿命预计将达到,而这是您在上述计算中必须使用的温度,而不是25°C的环境温度