This thread has been locked.

If you have a related question, please click the "Ask a related question" button in the top right corner. The newly created question will be automatically linked to this question.

[参考译文] INA225:在10mA -和gt之间感应50mA

Guru**** 2522770 points
Other Parts Discussed in Thread: INA225

请注意,本文内容源自机器翻译,可能存在语法或其它翻译错误,仅供参考。如需获取准确内容,请参阅链接中的英语原文或自行翻译。

https://e2e.ti.com/support/amplifiers-group/amplifiers/f/amplifiers-forum/635912/ina225-sensing-between-10ma---50ma

部件号:INA225

您好,

我想要在 10mA -> 50mA之间的无刷单相电动机的待机电流。  共模电压为Arroud 27V。  

我选择INA225传感器。  

1 -如何连接参考销?  

2-是否可以使用INA225传感器正确测量10mA - 50mA之间的电流?  

谢谢!  

  • 请注意,本文内容源自机器翻译,可能存在语法或其它翻译错误,仅供参考。如需获取准确内容,请参阅链接中的英语原文或自行翻译。

    您好,

    放大器的所需功率是多少? 您为什么选择INA225? 为什么 需要可调节增益? 待机电流是什么意思? 您是否对这些10mA -50mA电流使用脉宽调制,如果是,频率是多少?

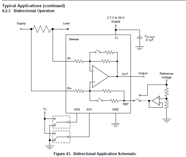
    1.使用低阻抗电源(如运算放大器缓冲器)驱动REF引脚,如数据表中的此图所示。

    2. INA225可以使用一个增益,并获得完整的动态范围Vout,用于测量10mA至50mA的ILOAD。 如果您的高侧 分流电阻器(rsh)为450mOhm且增益为200V/V,则INA225 Vout = 900mV至4.5V (假设您将INA225接地)。

    最佳,

    Peter Iliya

    电流感应应用