主题中讨论的其他部件:ISO7310C,
您好,
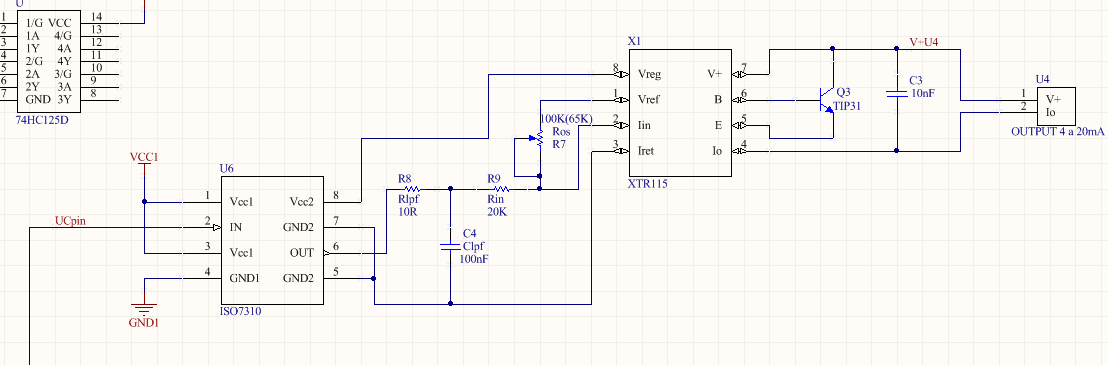
我需要使用微控制器控制4to20mA回路。 我将原理图发送给您。
对于负载,我使用RD-125D电源(以便模拟24伏电源),250欧姆电阻器串联连接在电位计和电源的V连接之间。
我正在使用电位计调整4mA的零电流。
问题在于输出端出现振荡。 我给你们发送了一张图片。
也许问题是PWM的滤波。 我使用的是输出TBJ的TIP31C。
您能否检查电路并告诉我是否正常? 或者,如果您对电路有改进或修改,我将非常感谢。
从现在开始,谢谢。
问候,
Gastón


