Other Parts Discussed in Thread: INA217
大家好,
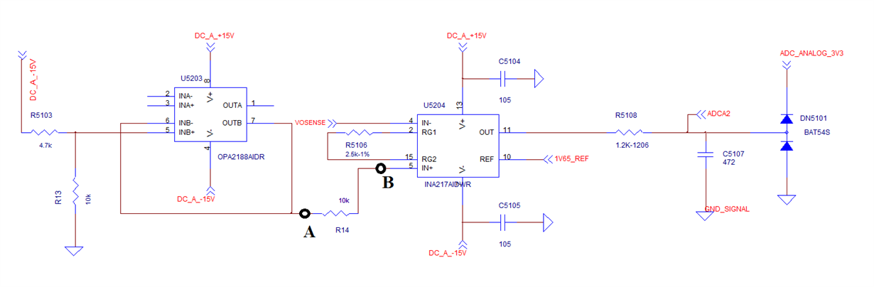
我 以前没有过IA的经验。 我想为DSP的ADC的信号调节电路制作精确的子功放器和放大器。 我的示意图见下文。 信号VOSENSE从-10.5V至0V。 我的问题是,当偏移电压(点A)为-10.3V (因为电源不是完全-15V)时,点B的电压仅为-7.22V。 我检查 了INA217引脚5的输入阻抗(R14已拆除),它是1.78 Mohm。
如果我将R14值从10k更改为47欧姆,IA将变热(44度),点B处的电压将略微降低至10.2V。
我不理解,如果IA的输入阻抗很高,为什么通过R14的输入信号会降级。 我在这里误解了关于IA的任何内容。
感谢你的帮助

